
财税问题是企业IPO进程中非常重要的问题,已成为IPO被否的最重要的原因之一。如果企业在准备上市阶段出现税务问题,势必将影响顺利上市。税务风险不但损害企业声誉,甚至还可能因税务机关追究行政或刑事责任而导致企业面临巨大罚款、管理层甚至实际控制人的变动,从而进一步影响企业的正常经营及价值判断。在现实工作当中,有些企业就是因为一些历史的税务问题延缓了上市的进程,甚至因已不符合上市条件而放弃了上市。股改是企业上市必须经历的一个步骤,本文主要从企业上市股改角度阐述需关注的财税问题,以供企业在操作股改程序中予以关注。
股改的相关法律规定
《中华人民共和国公司法》
第9条规定:有限责任公司变更为股份有限公司,应当符合本法规定的股份有限公司的条件。有限责任公司变更为股份有限公司的,公司变更前的债权、债务由变更后的公司承继。第95条规定:有限责任公司变更为股份有限公司时,折合的实收股本总额不得高于公司净资产额。有限责任公司变更为股份有限公司,为增加资本公开发行股份时,应当依法办理。
《首次公开发行股票并上市管理办法》
第8条规定:发行人应当是依法设立且合法存续的股份有限公司。经国务院批准,有限责任公司在依法变更为股份有限公司时,可以采取募集设立方式公开发行股票。第9条规定:发行人自股份有限公司成立后,持续经营时间应当在3年以上,但经国务院批准的除外。有限责任公司按原账面净资产值折股整体变更为股份有限公司的,持续经营时间可以从有限责任公司成立之日起计算。
《科创板首次公开发行股票注册管理办法(试行)》
规定:发行人是依法设立且持续经营3年以上的股份有限公司,具备健全且运行良好的组织机构,相关机构和人员能够依法履行职责。有限责任公司按原账面净资产值折股整体变更为股份有限公司的,持续经营时间可以从有限责任公司成立之日起计算。
《首发业务若干问题解答(一)》(以下简称"IPO新50条")
第1条:公司拟申请首发上市,如何计算持续经营起算时间等时限?答:有限责任公司按原账面净资产折股整体变更为股份有限公司的,持续经营时间可以从有限责任公司成立之日起计算。如有限公司以经评估的净资产折股设立股份公司,视同新设股份公司,业绩不可连续计算。《首次公开发行股票并上市管理办法》和《首次公开发行股票并在创业板上市管理办法》中规定的“最近1年”以12个月计,“最近2年”以24个月计,“最近3年”以36个月计。

净资产折股注意事项
关于净资产的理解
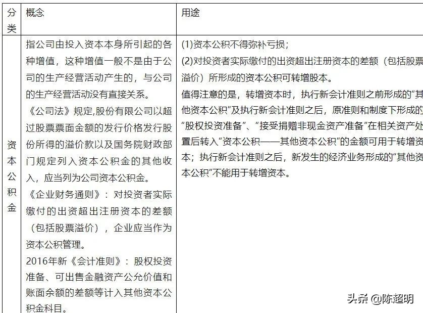
1.净资产的法定概念
根据我国2007年1月1日实施的新的《企业会计准则——基本准则》第26条和27条之规定,所有者权益是指企业资产扣除负债后由所有者享有的剩余权益。公司的所有者权益又称为股东权益。所有者权益的来源包括所有者投入的资本、直接计入所有者权益的利得和损失、留存收益等。实务中,净资产一般由实收资本或者股本、资本公积、盈余公积和未分配利润等构成。
公积金的理解及用途


净资产折股方式

净资产折股注意问题
1.净资产折股折合的实收股本总额不得高于公司净资产额
《公司法》第95条规定,有限责任公司经批准依法变更为股份有限公司时,折合的实收股本总额不得高于公司净资产额。
2.折股的基础
有限责任公司作为企业法人,是一个独立的法律主体。有限责任公司整体变更为股份有限公司,本质是法律层面上企业法人组织形式的改变。而合并报表反映的对象是由母公司和其下属子公司组成的会计主体的整体财务状况,这个会计主体仅仅是经济意义上的主体,并不是法律意义上的主体,不符合整体变更对法律主体的要求。因此有限公司折股之后股份数以改制基准日经审计的母公司净资产为基础折算,而不是以合并报表的净资产为基础。
1.折股的净资产不能采取评估值
根据IPO新50条规定,有限责任公司按原账面净资产折股整体变更为股份有限公司的,持续经营时间可以从有限责任公司成立之日起计算。如有限公司以经评估的净资产折股设立股份公司,视同新设股份公司,业绩不可连续计算。也即实践中有限公司整体变更股份公司有采取以经评估的净资产折股设立股份公司的方式,这种方式本质上相当于终止原有限公司,重新设立新股份公司,持续期限及业绩自新设股份公司之日起计算。企业为上市满足持续时间和业绩从有限公司成立之日起计算的时间要求(持续经营3年以上),因此一般不选择以评估值折股,而是选择以账面净资产折股。
2.净资产折股不能弥补历史上的出资不实的瑕疵
企业账面净资产反映的是历史成本,历史上的出资行为一定要规范,做实资本。对于历史上出资不实必须补缴差额出资,一般在报告期前用现金方式补足,而不能错误认为以净资产折股就可以弥补历史上出资不实的瑕疵。
3.净资产折股的税收问题
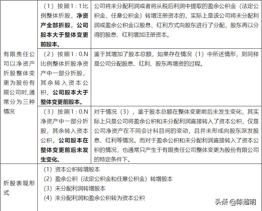
有限公司整体变更为股份公司以净资产折股设立股份公司的,对公司股东来说,公司将未分配利润或者将从税后利润中提取的盈余公积金(法定公积金、任意公积金)转增注册资本的,实际上是该公司将未分配利润或盈余公积金以股息、红利方式向股东进行了分配,股东再以分得的股息、红利增加注册资本的过程。而分配股息、红利对于股东来说就可能会产生相关纳税义务。该环节是否依法足额纳税是企业上市中容易产生问题的地方,同时也是被证监会经常反馈的一个问题。

净资产折股涉税分析
个人所得税-关于自然人股东是否发生纳税义务
根据上文所述净资产折股有四种不同的表现形式(资本公积转增股本、盈余公转增股本、未分配利润转增股本、未分配利润和盈余公积转为资本公积),而四种不同的表现形式对自然人股东的纳税义务会造成不同的影响,下文进行逐一分析。
1.资本公积转增注册资本
《国家税务总局关于股份制企业转增股本和派发红股征免个人所得税的通知》(国税发[1997]第198号)文中明确规定,“股份制企业用资本公积金转增股本不属于股息、红利性质的分配,对个人取得的转增股本数额,不作为个人所得,不征收个人所得税”。
《关于原城市信用社在转制为城市合作银行过程中个人股增值所得应纳个人所得税的批复》(国税函[1998]289号)中又进一步明确了国税发[1997]198号文中所表述的“资本公积金”是指股份制企业股票溢价发行收入所形成的资本公积金。将此转增股本由个人取得的数额,不作为应税所得征收个人所得税。而与此不相符合的其他资本公积金分配个人所得部分,应当依法征收个人所得税。由此可知,对于股票溢价发行收入所形成的资本公积金,转增股本时自然人股东无需缴纳个人所得税。而除此之外的其他资本公积转增注册资本需要缴纳个人所得税。
2.盈余公积(法定公积金和任意公积金)转增股本
《国家税务总局关于股份制企业转增股本和派发红股征免个人所得税的通知》(国税发[1997]198号)除对资本公积金转增股本是否应该纳税情况予以规定外,还规定“股份制企业用盈余公积金派发红股属于股息、红利性质的分配,对个人取得的红股数额,应作为个人所得征税”。
《国家税务总局关于盈余公积金转增注册资本征收个人所得税的问题的批复》(国税函发[1998]第333号)中得到进一步强调和说明。国税函发[1998]第333号文指出,“青岛路邦石油化工有限公司将从税后利润中提取的法定公积金和任意公积金转增注册资本,实际上是该公司将盈余公积金向股东分配了股息、红利,股东再以分得的股息、红利增加注册资本。因此,依据《国家税务总局关于股份制企业转增股本和派发红股征免个人所得税的通知》(国税发[1997]198号)精神,对属于个人股东分得并再投入公司(转增注册资本)的部分应按照‘利息、股息、红利所得’项目征收个人所得税,税款由股份有限公司在有关部门批准增资、公司股东会决议通过后代扣代缴”。故而,对于盈余公积(法定公积金和任意公积金)转增股本的情况,自然人股东需要缴纳个人所得税。
3.未分配利润转增股本
《国家税务总局关于进一步加强高收入者个人所得税征收管理的通知》(国税发[2010]54号)中规定,加强企业转增注册资本和股本管理,对以未分配利润、盈余公积和除股票溢价发行外的其他资本公积转增注册资本和股本的,要按照“利息、股息、红利所得”项目,依据现行政策规定计征个人所得税。因此,有限责任公司整体变更为股份有限公司时以净资产中的未分配利润转增股本的视同为利润分配行为。因而自然人股东亦需缴纳个人所得税。
4.资本公积、未分配利润、盈余公积金转增股本的最新政策
《关于推广中关村国家自主创新示范区税收试点政策有关问题的通知》(财税【2015】62号)(以下简称《通知》),于2015年1月1日起实施。该通知规定:“国家自主创新示范区(包括北京中关村、武汉东湖、上海张江、深圳、长株潭、苏南、天津滨海高新区)内的中小高新技术企业,以未分配利润、盈余公积、资本公积向个人股东转增股本时,个人股东应按照“利息、股息、红利所得”项目,适用20%税率征收个人所得税。个人股东一次缴纳个人所得税确有困难的,经主管税务机关审核,可分期缴纳,但最长不得超过5年。”
《关于将国家自主创新示范区有关税收试点政策推广到全国范围实施的通知》(财税【2015】116号)第三条关于企业转增股本个人所得税政策:上市中小高新技术企业或在全国中小企业股份转让系统挂牌的中小高新技术企业向个人股东转增股本,股东应纳的个人所得税,继续按照现行有关股息红利差别化个人所得税政策执行,不适用本通知规定的分期纳税政策。
《关于股权奖励和转增股本个人所得税征管问题的公告 》(国家税务总局公告2015年第80号)第二条关于转增股本 :非上市及未在全国中小企业股份转让系统挂牌的中小高新技术企业以未分配利润、盈余公积、资本公积向个人股东转增股本,并符合财税〔2015〕116号文件有关规定的,纳税人可分期缴纳个人所得税;非上市及未在全国中小企业股份转让系统挂牌的其他企业转增股本,应及时代扣代缴个人所得税。
5.未分配利润、盈余公积金转增资本公积
按照现行《个人所得税法》的规定,自然人是就其“所得”依法纳税。对于未分配利润和盈余公积转为资本公积的情况,自然人股东并未实际取得相应收入,现行的税收法律、法规及规范性文件亦未明确规定该种情况下个人需缴纳税款。因而,我们认为仅仅是发生未分配利润和盈余公积转为资本公积,而并未伴随相应的配股等分配行为时,自然人股东无需缴纳个人所得税。
总结
现行税收政策对于个人股东取得转增股本的税收政策归纳起来如下:
1)个人股东取得企业以未分配利润、盈余公积、资本公积转增股本应按照“利息、股息、红利所得”项目,适用20%税率缴纳个人所得税。其中:
2)个人股东取得以股票发行溢价形成的资本公积转增的股本不征税。
3)个人股东取得上市公司或在全国中小企业股份转让系统挂牌的企业以未分配利润、盈余公积、资本公积转增的股本,按现行有关股息红利差别化政策执行。
4)个人取得非上市或未在全国中小企业股份转让系统挂牌的中小高新技术企业以未分配利润、盈余公积、资本公积转增的股本,一次缴纳个人所得税确有困难的,可根自行制定计划在5年内分期缴纳。
5)个人股东取得非上市及未在全国中小企业股份转让系统挂牌的其他企业以未分配利润、盈余公积、资本公积转增的股本,应一次性缴纳个人所得税;实施转增的企业应及时代扣代缴。另外自然人股东若为外籍个人的,根据财政部、国家税务总局《关于个人所得税若干政策问题的通知》第二条第八项“外籍个人从外商投资企业取得的股息、红利所得”,以及国家税务总局《关于外籍个人持有中国境内上市公司股票所取得的股息有关税收问题的函》“对持有B股或海外股(包括H股)的外籍个人,从发行该B股或海外股的中国境内企业所取得的股息(红利)所得,暂免征收个人所得税”之规定,境外自然人直接从境内企业(包括上市公司和非上市公司)获得的分红,均“暂免征收个人所得税”。
2. 企业所得税-法人股东是否发生纳税义务
《中华人民共和国企业所得税法》(2008年1月1日起实施)在第二十六条规定了企业的四项免税收入,其中包括:
符合条件的居民企业之间的股息、红利等权益性投资收益,即居民企业直接投资于其他居民企业取得的投资收益;
在中国境内设立机构、场所的非居民企业从居民企业取得与该机构、场所有实际联系的股息、红利等权益性投资收益。
《企业所得税法实施条例》规定:符合条件的居民企业之间的股息、红利等权益性投资收益,是指居民企业直接投资于其他居民企业取得的投资收益。企业所得税法第二十六条第(二)项和第(三)项所称股息、红利等权益性投资收益,不包括连续持有居民企业公开发行并上市流通的股票不足12个月取得的投资收益。所以,符合条件的企业获得的股息、红利免征企业所得税。
对符合条件的居民企业法人股东在公司整体变更为股份有限公司时,就其获得的股息性质的投资收益可不缴纳企业所得税。
3. 增值税
根据《国家税务总局关于纳税人资产重组有关增值税问题的公告》(国家税务总局公告2011年第13号)规定:纳税人在资产重组过程中,通过合并、分立、出售、置换等方式,将全部或者部分实物资产以及与其相关联的债权、负债和劳动力一并转让给其他单位和个人,不属于增值税的征税范围,其中涉及的货物转让,不征收增值税。
当企业整体变更为股份有限公司时,属于转让企业全部产权,即整体转让企业资产、债权、债务及劳动力的行为,不予征收增值税。
4. 契税(执行期限:自2018年1月1日起至2020年12月31日)
根据《财政部、税务总局关于继续支持企业事业单位改制重组有关契税政策的通知》(财税(2018)17号)规定:企业按照《中华人民共和国公司法》有关规定整体改制,包括非公司制企业改制为有限责任公司或股份有限公司,有限责任公司变更为股份有限公司,股份有限公司变更为有限责任公司,原企业投资主体存续并在改制(变更)后的公司中所持股权(股份)比例超过75%,且改制(变更)后公司承继原企业权利、义务的,对改制(变更)后公司承受原企业土地、房屋权属,免征契税。
5. 印花税
企业整体变更过程中,涉及重新登记资本账簿、权利证照重新登记、原有合同变更等等一系列行为。根据财政部和国家税务总局联合公布的《关于企业改制过程中有关印花税政策的通知》财税〔2003〕183号,涉及的印花税可以享受以下优惠政策:
其新启用的资金账簿记载的资金(包括股本和资本公积)凡原已贴花的部分可不再贴花,盈余公积和未分配利润折股和计入资本公积的部分需要贴花。
产权转移书据不需要贴花。
原有的合同主体变更不需要贴花。
6. 土地增值税(执行期限:2018年1月1日至2020年12月31日)
按照《中华人民共和国公司法》的规定,非公司制企业整体改制为有限责任公司或者股份有限公司,有限责任公司(股份有限公司)整体改制为股份有限公司(有限责任公司),对改制前的企业将国有土地使用权、地上的建筑物及其附着物(以下称房地产)转移、变更到改制后的企业,暂不征土地增值税。

案例解析
案例1. 深圳华龙讯达信息技术股份有限公司
中国证券监督管理委员会创业板发行审核委员会2017年第2次发审委会议于2017年1月6日召开,发审委会议对该公司提出询问的两个主要问题之一包括:“2011年9月,发行人整体变更为股份公司。华龙有限整体变更为股份公司过程中,发行人实际控制人胡丽华、龙小昂以盈余公积和未分配利润转增股本合计金额为27,833,147.00元,按照适用税率20%计算,发行人应当为实际控制人股东胡丽华、龙小昂代扣缴个人所得税合计5,566,629.40元。截至招股说明书签署日已经超过五年。请发行人代表说明上述个人所得税是否缴纳,如未交纳是否符合“财税〔2015〕41号”文的规定,发行人实际控制人是否存在违反相关税收征管法规的风险。请保荐代表人发表核查意见。”
解析:财税【2015】116号文规定:“自2016年1月1日起,全国范围内的中小高新技术企业以未分配利润、盈余公积、资本公积向个人股东转增股本时,个人股东一次缴纳个人所得税确有困难的,可根据实际情况自行制定分期缴税计划,在不超过5个公历年度内(含)分期缴纳,并将有关资料报主管税务机关备案。”
鉴于上述规定,所以反馈问题里有“截至招股说明书签署之日已经超过五年”的说辞。深圳华龙讯达信息技术股份有限公司于2017年1月6日上会被否虽然不能确定是否因为整体变更未缴纳个税问题而被否,但是可从此案例得出整体变更未缴纳个税是发审委所重点关注问题之一,也反映出监管政策的动态,即公司在税务问题上一定要合规,尤其对于通过控股股东出具补缴税务以及一切处罚的承诺的方式并不一定能通过审核,万万不可存在之前通过税务局的缓缴就不再缴纳或超过缓缴期仍迟延缴纳的侥幸心理。
案例2. 北京必创科技股份有限公司
中国证券监督管理委员会创业板发行审核委员会2017年第36次发审委会议于2017年5月5日召开,其中对北京必创科技股份有限公司提出询问的主要问题之一包括:
“必创有限2012年11月资本公积转增股本;2014年9月整体变更为股份公司时,自然人股东需缴纳个人所得税;相关股东向主管税务机关提交分期缴纳个人所得税的申请,并取得了主管税务机关盖章确认。请发行人补充提供经发行人律师鉴证的主管税务机关盖章确认的分期缴纳个人所得税申请的复印件。”
解析:北京必创科技股份有限公司是过会案例,但从证监会审核人员要求发行人补充提供“经发行人律师鉴证的主管税务机关盖章确认的分期缴纳个人所得税申请的复印件”可以看出监管政策动态以及发审委对该问题的重视程度,同时说明发行人律师在该问题的尽职调查上必须尽职尽责,工作底稿准备必须完善、充分,公司在股改整体变更个人所得税问题上一定要合法合规。
案例3. 烟台睿创微纳技术股份有限公司
2019年4月23日《关于烟台睿创微纳技术股份有限公司首次发行股票并在科创板上市申请文件的审核问询函》的答复9:请保荐机构及发行人律师核查发行人改制、历次股权转让、未分配利润转增股本时,股东马宏缴纳相应个人所得税的情况。如未缴纳的,请发行人在招股说明书中补充披露欠缴税款的具体情况、原因及可能导致被迫缴的风险,请保荐机构及发行人律师就该等情形是否构成重大违法行为发表明确意见。
保荐机构和律师就马宏在发行人股权演变及利润分配过程中是否应承担缴纳个人所得税义务的情况进行了核查,查验了马宏实施的历次股权转让的协议、凭证及完税证明、作为睿创有限整体变更为发行人依据的审计报告、睿创有限及发行人实施利润分配的记录等资料。经核查,保荐机构和律师认为,马宏作为发行人股东已经就其存在纳税义务的相关股权转让行为向税务机关实施了纳税申报,并足额缴纳了相应税金,不存在应缴未缴个人所得税的情形。除该等情形外,马宏不存在因发行人改制、未分配利润转增等情形导致的其他纳税义务。
解析:由上述反馈内容可以看出,发行人改制、未分配利润转增股本是否缴纳个税已经确定成为科创板问询的问题之一,说明企业股改涉及的财税问题同样也是科创板上市审核机构重点关注问题,公司在此问题上要慎重对待,防止因此而影响上市安排。

一、有限责任公司改为股份有限公司的七大流程
第一,制定企业改制方案,并形成有效的股东会决议。
第二,清产核资
主要是对企业的各项资产进行全面清查,对企业各项资产、债权债务进行全面核对查实。清产核资的主要任务是清查资产数额,界定企业产权,重估资产价值,核实企业资产。从而进一步完善企业资产管理制度,促进企业资产优化配置。
第三,界定企业产权
主要是指企业国有资产产权界定。企业国有资产负有多重财产权利,权利结构复杂,容易成为纠纷的源头,所以需要对其进行产权界定。企业产权界定是依法划分企业财产所有权和经营权、使用权等产权归属,明确各类产权主体的权利范围及管理权限的法律行为。借此,要明确哪些资产归属国家,哪些资产的哪些权能归属于哪些主体。
第四,资产评估
资产评估是指为资产估价,即经由认定资格的资产评估机构根据特定目的,遵循法定标准和程序,科学的对企业资产的现有价值进行评定?和估算,并以报告形式予以确认。资产评估要遵循真实、公平、独立、客观、科学、专业等原则。其范围既包括固定资产,也包括流动资产,既包括无形资产、也包括有形资产。其程序包括申请立项、资产清查、评定估算和验证确认等几个步骤。资产评估经常委托专业的资产评估机构进行。
第五,财务审计
资产评估完成后,应聘请具有法定资格的会计师事务所对企业改制前三年的资产、负债、所有者权益和损益进行审计。会计师事务所对资产评估机构的评估结果进行确认。
第六,认缴出资
企业改制后认缴的出资额是企业经评估确认后的净资产的价值。既包括原企业的资产换算,也包括新认缴注入的资本。
第七,申请登记
此登记既可以是设立登记,也可以是变更登记。工商行政管理部门对符合法律规定的公司予以登记,并发放新的营业执照。营业执照签发的日期为企业或公司成立的日期。
二、改制为股份有限公司应具备的条件
有限责任公司整体变更为股份有限公司是指在股权结构、主营业务和资产等方面维持同一公司主体,将有限责任公司整体以组织形式变更的方式改制为股份有限公司,并将公司经审计的净资产额相应折合有股份有限公司的股份总额。整体变更完成后,仅仅是公司组织形式不同,而企业仍然是同一个持续经营的会计主体。
根据我国公司法、证券法、和中国证监会颁布的规范性文件的规定,设立股份有限公司应具备以下条件:
1、应当有2人以上200以下为发起人,其中须有半数以上在中国境内有住所;
2、发起人认购和募集的股本达到法定注册资本最低限额500万元人民币;
3、股份发行、筹办事项符合法律规定;
4、发起人制订公司章程,采用募集方式设立的经创立大会通过;
5、有符合公司法要求的公司名称,建立符合股份有限公司要求的组织机构;
6、有合法的公司住所。
三、改制具体操作十一大步骤
1、设立改制筹备小组,专门负责本次改制工作
筹备小组通常由董事长或董事会秘书牵头,汇集公司生产、技术、财务等方面的负责人,不定期召开会议,就改制过程中遇到的有关问题进行商讨,必要时还应提请董事会决定。筹备小组具体负责以下工作:
a、研究拟订改组方案和组织形式;
b、聘请改制有关中介机构,并与中介机构接洽;
c、整理和准备公司有关的文件和资料;
d、召集中介机构协调会,提供中介机构所要求的各种文件和资料,回答中介机构提出的问题;
e、拟定改制的有关文件;
f、向政府主管部门申报文件或备案,取得政府批文;
g、联络发起人;
h、办理股份有限公司设立等工作。
2、选择发起人现行法律规定,设立股份有限公司应当有2人以上200人以下为发起人
如果拟改制的有限责任公司现有股东人数符合该要求,则可以直接由现有股东以公司资产发起设立;
如果现有股东不足或现有股东有不愿意参加本次发起设立的,则应引入新的股东作为发起人,由现有股东向其转让部分股权,对公司股权结构进行改组,然后由改组后的股东以公司资共同发起设立股份有限公司。但有一个要注意的问题是,股东的变更要满足申请发行前最近3年内实际控制人不发生变化的要求。有的公司在改制前已经联系好合适的发起人,也可能借机引入战略投资者或风险投资者,以及具有行业背景或专业技术背景的投资者,以壮大企业的综合实力。
3、聘请中介机构
筹备小组成立后可联系和聘请中介机构,包括保荐机构、发行人律师、审计师、资产评估师等机构。被选择的中介机构应具备从业资格,筹备小组在经过慎重考察后,应当确定本次改制上市的各中介机构人选,并与之签署委托协议或相关合同,正式建立法律关系。
4、尽职调查、资产评估与审计
在公司与各中介机构签署委托协议后,各机构应根据情况进场工作,分别对公司的有关情况进行调查和审计。保荐机构应对公司整体情况尤其是商务经营情况进行全面的调查,并在调查基础上起草本次改制上市的招股说明书发行律师应对公司的法律事宜进行全面调查,并起草法律意见书和律师工作报告会计师对公司近3年的财务状况进行审计,形成审计报告;资产评估师对公司的资产状况进行评估,形成资产评估报告。只得注意的是,根据国家工商总局的要求是按照评估报告数值作为验资报告股本数额确认;
而证监会最新要求是要求以会计报表上净资产数额确认改制后公司股本数额。这样如果审计报告净资产数额低于评估报告数额,则选择审计报告上净资产作为验资报告股本数额,则符合国家工商局和证监会两家要求。如果评估报告上资产价格数据低于审计报告净资产数据,则选用评估报告数据作为验资报告上股本数额。当然,如果公司不需要三年内上市则可以按照评估报告数据作为验资报告上股本数量反映人而无需考虑审计报告数据。
5、产权界定
公司筹备过程中,为了准确确定公司资产,区分其他主体的资产,有时要进行财产清查。在清查基础上对财产所有权进行甄别和确认。尤其是占有国有资产的公司,应当在改制前对国有资产进行评估,避免国有资产受到损害。
6、国有股权设置改制
公司涉及国有资产投入的,要对公司改制后国有股的设置问题向国有资产管理部门申请批准相关股权设置的文件,对国有资产作价及相应持股进行审批。通常在申报国有股权设置申请书的同时,还要求公司律师就国有股权设置出具法律意见书。
7、制定改制方案,签署发起人协议和章程草案
改制方案涉及以下几个方面问题需要达成一致:
首先,股份公司注册资本的数额。应由各发起人共同商定净资产折股比例,确定注册资本的数额。
其次,各发起人的持股比例。原则上按照各发起人在原公司中的股权比例来确定,如有调整应在此阶段商定。签署发起人协议、公司章程草案。此外,公司改制中还应形成如下改制文件和文本:股东会关于公司改制的决议、改制申请书、改制可行性研究报告、发起人框架协议、公司章程及企业改制总体设计方案等。
8、申请并办理设立报批手续
涉及国有股权的应向国有资产管理部门申请办理国有股权设置的批文;涉及国有土地出资还应由国有土地管理部门出具国有土地处置方案批复。
9、认缴及招募股份
如以发起设立股份有限公司的,发起人书面认足公司章程规定的其认缴的股份;一次缴纳的,应当缴纳全部出资;分期缴纳的应当缴纳首期出资。以实物、工业产权、非专利技术或土地使用权等非货币性资产出资的,应经资产评估并依法办理该产权的转移手续。募集方式设立的,发起人认购股份不得少于股份总额的35%。发起人不能按时足额缴纳股款的,应对其他发起人承担违约责任。缴纳股款后应经会计师验资确认并出具验资报告。
10、注册成立股份有限公司
发起设立方式设立的,发起人首次缴纳出资后,应当选举董事会和监事会,由董事会向公司登记机关保送公司章程、由验资机构出具验资证明及其它文件,申请设立登记。以募集设立的,发行股份的股款幕足并经验资后,发起人应在30日内主持召开公司创立大会,审议公司设立费用和发起人用于抵作股款的财产的作价。
11、产生公司董事会、监事会并召开第一次会议
创立大会结束后30日内,持相关文件申请设立登记。经工商登记机关核准后,颁发股份有限公司营业执照。股份公司正式宣告成立。
来 源于 :” IPO上市实务 、益友天元/网络 ”