(报告出品方/分析师:东吴证券 陈淑娴 郭晶晶)
1. 海油工程:远东最大海洋油气工程 EPCI 总承包之一
1.1. 深耕行业二十余载,中国海洋油气工程 EPCI 总包龙头之一
公司是国内唯一一家集海洋石油、天然气开发工程设计、陆地制造和海上安装、调试、维修以及液化天然气工程于一体的大型工程总承包公司,是亚太地区最大的海洋石油工程 EPCI(设计、采办、建造、安装)总承包商之一。

经过 40 多年发展和积累,公司已形成海洋油气田开发设计、建造、安装、维修一整套成熟的技术、装备、能力体系,能够更高效地为客户提供“交钥匙”工程。
公司围绕传统海洋油气工程主业,并且不断拓展总承包业务范围至陆地 LNG 工程、海上风电等清洁能源领域;业务涉足 20 多个国家和地区,为众多中外海上油气项目业主提供优质产品和服务业务并建立良好稳定战略合作关系。

中海油集团为公司实际控股股东,以直接或间接方式持股约 55%,股权结构集中。
公司的发展历程可以追溯到 1982 年中国海洋石油总公司成立,2000 年公司由中海油旗下 5 家工程设计制造公司合并设立而成,包括中海石油平台制造公司、中海石油海上工程公司、中海石油工程设计公司、中国海洋石油南海西部公司和中国海洋石油渤海公司。
因此,公司在成立之初便承继了三家主要发起人在相关业务领域积累的技术、人才和专有设备。2002 年公司在 A 股成功上市。截至 2022 年末,中海油集团直接与间接合计持股比例约 55%,是公司实际控股股东。

公司定位海上油气田生命周期开发阶段,行业领先地位稳固。
海上油气田生命周期可以分为勘探、开发、生产三个阶段,中海油服、海油工程、海油发展分工明确,国内市场竞争格局稳定。其中,海油工程负责海上油气田建设,具体包括海上平台建造安装(导管架、上部模块等)、海底管道铺设、浮式生产储油卸油装置 FPSO 总承包等。公司垄断国内海上油气田建设市场,全球市场上装备、场地优势持续提升。
海油工程主营业务包括海洋工程项目(包括总承包和非总承包)和非海洋工程项目。
海洋工程项目主要包括海上平台(导管架、上部组块等)的设计、采办、建造、安装,海底管道铺设,浮式生产储油卸油装置 FPSO 项目总承包等;非海洋工程项目主要包括 LNG 接收站建造、LNG 模块化建造项目等。2016-2017 年,行业环境严峻,公司总体工作量下降,加之原材料钢价格波动上升、公司在建的项目签订时处于油价低谷期,海洋工程行业毛利率达到最低。
2017 年,非海洋工程行业由于俄罗斯 Yamal 项目工作量变更及成本节约,拉动整个非海洋工程行业毛利率的上升,达到 45.18%的历史高位。2018 年及之后,海洋工程行业毛利率缓慢回升,而非海洋工程行业毛利率迅速下降并基本保持 10%以下(2020 年除外)。2022 年,海洋工程项目、非海洋工程项目的营业收入分别为 204.18 亿元、89.40 亿元,分别占公司总营收的 69.55%、30.45%,毛利率分别为 11.41%、 3.47%。

立足国内海洋油气田市场,同时不断拓展境外业务。
公司以渤海与南海业务为根基,为中海油、国家管网集团等提供优质产品,其中中海油常年稳居海油工程第一大客户,双方近年协作关系紧密,2022 年营收中超过 61%源于中海油;同时,公司积极拓展境外业务,已在北美、中东与亚太三大海外市场构建区域中心平台,为壳牌、康菲、沙特阿美、巴西国油、哈斯基、科麦奇、Technip、MODEC、Aker Solutions、FLUOR 等国外客户提供海上油气田工程服务。2018-2022 年,公司主要开展国内业务,境外业务的营业收入占比低于 30%。


1.2. 收入持续回升,业绩大幅回转
公司营业收入持续回升,2022 年创历史新高。2017-2022 年,公司营业收入持续增长,至 2022 年达到 293.58 亿元,同比增长 48.31%,创造历史新高水平。这主要是因为随着中国海油增储上产七年行动计划持续推进,国内渤海海域大型项目不断涌现,南海海域深水项目接续,公司订单饱和。

项目管控和提质增效作用显著,公司净利润大幅上升。
2022 年公司归母净利润达到 14.57 亿元,同比增长 294.11%,这主要得益于 2022 年公司工作量保持增长,并通过良好的项目管控和提质增效措施保障项目高质量按计划运行,项目整体毛利率水平较上年同期提升,以及通过有成效的费用控制措施降低成本所致。
另外 2022 年将中海福陆纳入合并范围,剩余内部未实现损益转回股权按公允价值重新计量及确认负商誉合计增加净利润 4.31 亿元,也是推动净利润增长的重要因素。

近些年公司毛利呈现缓慢回升趋势,毛利率趋稳。2018-2022 年公司毛利逐年增加,至 2022 年达到 26.39 亿元,同比增长 26.37%,但仍然远低于 2013-2015 年。2018-2022 年公司整体毛利率持续低位,均不超过 13%;2022 年毛利率再次小幅下降 1.56pct 达到 8.99%,这主要是受大宗商品涨价影响所致。

疫后公司经营现金流迅速增加,夯实财务基础。2017-2019 年,由于公司部分项目未达到项目里程碑点,相应未到收款节点,经营活动现金流入大幅减少,一定程度上阻碍了公司运营发展所需的高强度资本支出。2020-2022 年,公司更加注重做好项目现金流跟踪和管理,做好催款收款工作,经营现金流快速好转。2022 年公司经营活动现金净流量达到 33.13 亿元,同比增加 9.24%,现金流充足,为公司后续资本支出提供了稳健的资金支持。
公司资产负债结构持续保持稳健且适中。近些年,公司资产负债率缓慢提高,至 2022 年达到 39.77%,处于适中水平。公司资产负债结构持续保持稳健且适中体现了公司稳健的财务状况,也说明公司善于利用债务杠杆提高收益。

2. 高油价叠加政策驱动,中海油海上油气资本开支增加,公司直接受益
2.1. 国际市场:原油供需趋紧,价格持续高位
2.1.1. 供给侧:原油主产国供给弹性下降
全球原油供给结构中,OPEC、美国、俄罗斯原油供应占比 60%左右。根据 OGJ 估算,2022 年全球原油产量为 46.18 亿吨,其中 OPEC、美国、俄罗斯持续占据前三位,2022 年的产量占比分别为 35.66%、12.82%和 11.87%,三者原油供应量约占全球原油供应量的 60%。因此,OPEC、美国、俄罗斯的原油产量增量很大程度上决定了全球原油产量的增长。

当前俄罗斯原油产量下降有限。2022 年 4 月,俄乌冲突影响显现,俄罗斯原油产量环比下降 90 万桶/天至 910 万桶/天。但从 2022 年 5 月以来,随着俄罗斯原油出口贸易向印度和中国转移,俄罗斯原油产量逐步回升,截至 2023 年 3 月,原油产量已恢复至 958 万桶/天。 截至 2023 年 3 月,俄罗斯石油出口基本持平。
2023 年 3 月,俄罗斯石油出口总量为 810 万桶/天,与冲突前水平持平,其中,原油出口量为 500 万桶/天,与冲突前水平持平,环比增加 10 万桶/天,成品油出口量为 310 万桶/天,与冲突前水平持平,环比增加 40 万桶/天。
资本开支不足,俄罗斯原油产量已达产能瓶颈。根据国际能源信息署 IEA,俄罗斯原油产能已从 2021 年 10 月的 1042 万桶/天下降至 2023 年 3 月的 1020 万桶/天,俄罗斯原油产能已经出现了衰减的问题。2023 年 3 月,俄罗斯计划减产 50 万桶/天,或造成供给进一步收缩。

截至 2022 年 10 月,OPEC+实际增产情况仍未达到计划目标。一方面,沙特、阿联酋等有增产能力的国家维持谨慎增产,另一方面,其他 OPEC+国已达生产瓶颈,无力增产。 OPEC+决定在 2022 年 8 月产量目标基准上继续减产 200 万桶/天,减产区间为 2022 年 11 月至 2023 年 12 月。
2023 年 4 月,产油国削减石油总量超 160 万桶/日,其中俄罗斯、沙特减产幅度最大:自 2023 年 5 月起至 2023 年年底,沙特以及其他 OPEC 和多个非 OPEC 成员国自愿削减石油产量,其中:
1)俄罗斯:将自愿减产 50 万桶/日的石油产量。
2)沙特:实施自愿减产 50 万桶/日的计划。
3)阿联酋:自愿将石油产量降低 14.4 万桶/日。
4)哈萨克斯坦:将为 OPEC+减产贡献 7.8 万桶/日。
5)阿尔及利亚:将削减 4.8 万桶/日的石油产量。
6)科威特:将自愿削减 12.8 万桶/日的石油产量。
7)阿曼:将减少 4 万桶/日的石油产量。
8)伊拉克:将削减 21.1 万桶/日的石油产量。
本轮减产面临增产能力不足的客观约束。一方面,OPEC+减产负担国能够较好执行减产计划。另一方面,未达产量目标的国家受产能不足影响难以实现大幅增产。因此我们对本轮减产计划执行情况的预期较为乐观。 在 OPEC+部分国家产量达到极限、全球原油供给紧张未有效缓解的情况下,仅沙特和阿联酋拥有剩余产能,其维持油价高位的意愿非常强烈,其控制产量托底油价的措施或将有更大成效。

根据国际货币基金组织 IMF 的测算,2020-2022 年 OPEC+联盟各产油国财政平衡油价在 70-90 美元/桶,我们认为,当油价暴跌时,OPEC+减产联盟会采取联合减产措施挺价,中长期来看,油价中枢很难持续处于 70 美元/桶以下。

疫情后美国原油供给恢复缓慢。
其一,在投资者愈加严格的资本约束下,美国主要页岩油气公司选择将更多的收益返还给股东,而非扩大投资;其二,前期疫情冲击下,页岩油公司利用库存井维持生产,疫后油气公司需要更高的成本加快打新井,弥补过去优质油井的消耗,来实现增产。
其三,人力物力短缺及成本上升成为美国页岩油公司进行油气生产时所面临的主要问题,使得公司油气开采周期拉长,增产速度放缓。
根据美国能源信息署 EIA,预计 2023 年美国原油增产 56 万桶/天至 1244 万桶/天,美国原油逐步恢复增产,但是产量增幅有限,年均增产不及疫情前 150 万桶/天的水平。

2.1.2. 需求侧:原油需求达峰尚需时日
交通用汽柴油占据全球油品消费的半壁江山,主要考虑新能源汽车替代效应的影响。考虑传统能源价格高涨推动新能源汽车渗透加速,我们采用新能源车渗透率按照 S 型上升的情景假设。
根据我们搭建的模型,我们预测到 2025 年,全球交通领域汽柴油消费量达峰,对应 2025 年全球新能源汽车销售渗透为 24%。随后由于新能源汽车的快速渗透,全球新能源汽车保有量持续加速增长,全球交通用汽柴油需求量加速下降,到 2040 年全球新能源汽车销售渗透将达到 100%。

基于全球交通用汽柴油需求量将在 2025 年达峰的预测结论,以及对航空煤油、工业用油、化工用油和其他用油的假设和模型,我们预计全球原油总需求量将在 2027 年左右达峰,2027 年需求达峰量与 2022 年需求总量之间尚有约 400 万桶/天的增长空间。
2027-2040 年,新能源汽车的快速替代导致交通用汽柴油逐年大幅下降,原油总需求加速下降,2040-2060 年,市场不再销售传统燃油车,交通用汽柴油年消耗量随着传统能源保有车辆的报废而逐年缓慢下降,原油需求下降速度随之放缓。
2022-2023 年全球原油需求增量在 150-200 万桶/天,2024-2026 年全球原油需求增量约为 100 万桶/天,2027 年全球原油需求实现达峰。
中长期来看,全球原油需求仍保持增长趋势,达峰时刻尚未来临。
从长期需求结构来看,交通用汽柴油消费量占比将逐年递减,化工用油占比将逐年提升,化工用油成为未来原油需求的主要增量来源。

2.1.3. 国际原油供需趋紧,价格持续高位
预计 2023 年油价仍然高位运行。供给端,紧张。能源结构转型背景下,国际石油公司保持谨慎克制的生产节奏,资本开支有限,增产意愿不足;受制裁影响,俄罗斯原油增产能力不足且会一定程度下降;OPEC+供给弹性下降,减产托底油价意愿强烈,沙特控价能力增强;美国原油增产有限,长期存在生产瓶颈,且从 2022 年释放战略原油库存转而进入 2023 年补库周期。需求端,增长。今年国内经济恢复,引领全球原油需求增长,海外市场或将担心经济衰退引起原油需求下滑。
综合国内外来看,全球原油需求保持增长态势。另外,通过复盘 1970 年代和 1980 年代两次石油危机叠加美联储加息导致经济衰退背景下的油价表现,我们认为,2023 年即便发生经济衰退,但由于美联储为了复苏经济将加息趋缓甚至采取降息措施、沙特主导的 OPEC+通过控制产量支撑油价、非 OPEC 无法大规模增产,油价出现大幅暴跌可能性较小,油价或将持续高位运行。
2.2. 国内政策:持续推动国家能源安全战略,支持海洋油气田建设
我国能源安全问题严峻,原油、天然气对外依存度高。随着国家经济的持续快速增长和城市化、工业化进程的加快,国内原油、天然气需求量呈现快速上升趋势。
一方面,由于国内某些油气田开发难度大(尤其是南海的油气田),我国原油、天然气对外依赖程度极高,2018-2022 年原油对外依存度均在 70%以上,最高达到 73.58%(2020 年);天然气对外依存度均在 40%以上,最高达到 44.55%(2021 年)。
另一方面,美国页岩油气革命引发全球能源格局巨变,2019 年之后美国已经成为全球最大原油生产国,但中美战略博弈仍在持续。因此,我国能源安全面临严重挑战,探寻*局破**之法迫在眉睫。

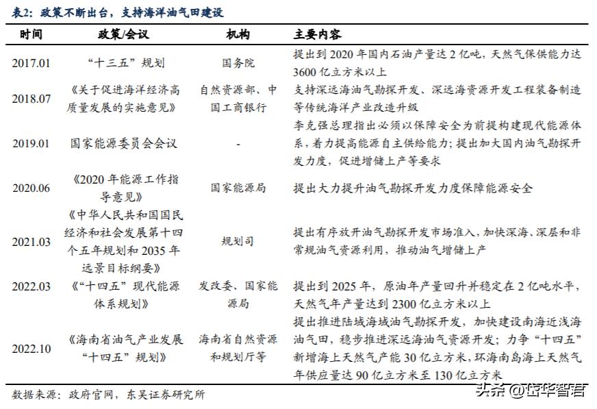
政策不断出台,支持海洋油气田建设。
原油被誉为“工业命脉”,保障国内石油市场价格及供应稳定、维护国内油气行业平稳运行是实现国家能源安全战略的必要条件。为此,我国不断出台加大能源勘探力度的相关政策。近年来,“十三五”规划、《2020 年能源工作指导意见》、《中华人民共和国国民经济和社会发展第十四个五年规划和 2035 年远景目标纲要》、《“十四五”现代能源体系规划》等多项政策规划中指出,加速陆地和海上油气勘探开发力度,加快推动国内油气增储上产,努力保障国家能源安全。

2.3. 高油价叠加政策驱动,中海油海上油气资本开支增加,公司受益
国际海上油气资本开支迎来拐点。随着新冠疫情影响减弱、全球经济复苏,国际原油需求保持增长态势,而供给端的弹性下降使得国际原油供需趋紧,价格持续高位,因此 2022 年国际油气公司盈利纷纷创历史最高水平,进一步刺激了部分石油公司上游资本开支的提升、油气工程建设需求的逐步恢复。
中海油积极推进增储上产,海上油气资本开支增长。公司资本开支分为三大部分:勘探、开发和生产,近三年总资本开支持续提高,其中开发板块的资本开支自 2017 年以来持续增加。

近些年来,中海油持续加大海上油气资本开支,其中国内资本开支占比也呈现上升趋势。
从国内外资本开支的角度,中海油资本开支包括两大部分:勘探、开发(含生产),2022 年中海油勘探资本支出达到 204.56亿元,同比增加 13.30%,其中国内占比87.05%,同比上升 4.53pct。2022 年中海油开发资本支出达到 799.01 亿元,同比增加 14.90%,其中国内占比 72.10%,同比上升 2.43pct。

中海油增储上产“七年行动计划”,加快海上油气田开发趋势确定。
2018 年,为切实推动保障国家能源安全战略,中海油响应国家增储上产工作要求,提出《关于中国海油强化国内勘探开发未来“七年行动计划”》,明确了到 2025 年的海洋油气增产上产目标,即到 2025 年中海油勘探工作量和探明储量要翻一番。2023-2024 年是“七年行动计划”的最后两年,中海油勘探和开发资本支出将继续保持高位,预计 1000-1100 亿元

受益于中海油开发资本支出的增加,公司项目不断涌现,未来几年工作量饱和。
公司业务集中在油气开发阶段,随着中国海油增储上产七年行动计划持续推进以及开发资本支出的增加,公司国内渤海海域大型项目不断涌现,南海海域深水项目接续,近几年公司运行的重大项目数量维持高位。
2021 年公司共运行 59 个项目,其中重大项目 26 个,为历史最高水平;2022 年公司共运行 63 个项目,其中重大项目 25 个,本年内新签 国内大型项目包括陵水 25-1 气田开发工程、渤中 19-6 凝析气田开发工程、垦利 6-1/5- 1、5-2、6-1 区块开发项目海上安装调试总包工程等。
2023-2024 年是“七年行动计划” 的最后两年,公司工程建设力度依然比较大,工作业务量增长确定,工作量依然饱满。
截至 2022 年末在手未完成订单约 355 亿元,为未来 1-2 年工作量提供了有力支撑。

作为国内海上油气田开发阶段的垄断单位,公司营收直接受益于中海油开发资本支出。
中海油是公司的一大客户,国内收入几乎全部来源于中海油的订单,公司营收和中海油开发资本支出呈高度正相关:2015-2017 年,中海油开发资本支出逐渐减少,公司营收也随之减少;2018-2022 年,中海油开发资本支出逐渐回升,公司营收也随之增加。
因此,我们认为未来几年随着中海油积极推进增储上产,海上油气资本开支保持增长,公司业绩也将持续提升。

2.4. 聚焦深水、超深水开发,全面进入“超深水时代”
中海油国内储量集中在渤海、南海,“稳住渤海,加快南海”是中海油长期以来的一项重要战略目标。
作为“三桶油”之一的中海油是中国最大的海洋油气生产商之一,截至 2020 年年末,中海油在中国海域拥有油气探矿权 239 个,面积约 130 万平方公里,占比超过中国海域总探矿权数量和面积的 95%,具备绝对优势。
截至 2020 年年末,中海油的国内储量主要集中在渤海、南海,而东海、内陆仅占 2.8%和 1.4%,为支撑公司的业务增长和盈利能力,中海油长期坚持“稳住渤海,加快南海”战略。
近年来,中海油在渤海、南海东部、南海西部油气田的合计净产量持续增长,到 2022 年分别达到 55.77 万桶油当量/天、21.07 万桶油当量/天、35.57 万桶油当量/天,分别同比增长 6.83%、7.79%、16.30%。根据中海油制定的“七年行动计划”战略目标,中海油到 2025 年渤海油田全力推进稳产 3000 万吨、上产 4000 万吨,南海东部油田上产 2000 万吨,南海西部油田上产 2000 万方。
截至 2022 年,中海油已提前完成南海东部油田上产目标,但南海西部油田上产目标仍有距离,未来 3 年内也将继续扩大南海西部开发投资。

“油气并举,向气倾斜”,中海油天然气总产量占比持续提升。
天然气作为能源转型期间最佳的选择,需求快速增长,近些年我国天然气消费量也呈现稳步增长态势且对外依存度居高不下。为保障国内油气供给安全,中海油率先在国内油气行业提出“油气并举,向气倾斜”战略并一直坚持实施。
中海油不断拓展天然气业务,通过科技攻关建立天然气成藏新模式,已经在海南岛东南部海域琼东南盆地获勘探重大突破,发现了我国首个深水深层大气田宝岛 21-1,探明天然气地质储量超 500 亿方,实现了南海深水深层勘探历史性突破。同时,中海油将以南海首个自营深水大型整装天然气田“深海一号”为依托,建设南海万亿方大气区。
得益于海上天然气勘探开发的持续推进以及后续的资本投入,中海油天然气总产量在公司油气总产量中的占比将持续提升。

“加快南海”、“向气倾斜”,公司作业主场从浅水向深水、超深水转变。
中海油的油气储量主要集中在渤海和南海,渤海是最主要的原油产区,其作业区域主要是浅水区,水深约为 10 米至 30 米;南海是重要的原油和天然气产区,南海西部主要作业水深为 40- 1500 米,南海东部主要作业水深为 100-1500 米。随着“稳住渤海,加快南海”、“油气并举,向气倾斜”战略的持续推进,必然推动作业主场偏向南海,尤其是南海西部大气田,意味着中海油以及海油工程的作业主场从浅水向深水、超深水转变。
公司承揽并完成的陵水 17-2 气田开发工程项目作业水深达到 1220-1560 米,目前正在实施的“陵水 25-1”油气田项目水深达到 890-970 米,中海油已勘探发现待开发的南海西部大气田包括陵水 18-1/18-2 作业水深将达到近 1700 米,宝岛 21-1 最大水深将达到 1500 米,迈向 超深水领域。
3. LNG 工程和海上风电双轮驱动,推动公司综合竞争力持续提升
3.1. 做强 LNG 全产业链,LNG 业务成为公司新的增长极
3.1.1. 全球天然气供需不匹配,LNG 成为跨洲天然气贸易最主要方式
全球加速能源转型和“双碳”背景下,全球天然气需求量逐年增长。天然气作为一种相对较清洁、储量丰富、灵活性高的能源,被认为是能源转型期间最佳的选择。

2011-2021 年全球天然气消耗量从 32.34 亿立方米增长到 40.37 亿立方米,年均复合增长率为 2.24%。尽管 2020 年由于新冠疫情影响需求量略有下降(同比下降 1.56%),但随着经济逐渐复苏,天然气的需求量逐步提升。
根据 2023 年版《BP 世界能源展望》中预测,全球天然气需求量将继续保持增长趋势。

全球天然气区域供需不匹配,LNG 成为跨洲天然气贸易最主要方式。
全球天然气资源主要分布在中东地区、独联体国家(CIS)和北美洲,其中俄罗斯、伊朗、卡塔尔、土库曼斯坦和美国五国的天然气证实储量占全球证实储量的 64%。目前,欧洲和亚太地区受限于储量和开发,供需缺口越发明显,且亚太已成为天然气需求增量最大的地区,供需缺口可能进一步扩大。
因此,需要通过天然气贸易实现全球天然气区域供需平衡。天然气贸易主要通过天然气管道(比如北溪 1 号)和 LNG 方式(比如中国从澳大利亚进口天然气)。
对于远距离的跨洲天然气贸易,LNG 是最主要的方式。2011-2021 年全球 LNG 贸易呈现持续上升趋势,从 3.28 亿立方米增加到 5.16 亿立方米,年均复合增长率为 4.63%;而且 LNG 贸易占天然气贸易的比值整体上也呈现上升趋势,2020 年 LNG 贸易占比达到最高值 51.91%,2021 年略有下降,至 50.52%

未来 2 年 LNG 项目投资达峰值,LNG 项目数量有望创新高。
俄罗斯天然气出口受到制裁和限制,欧亚天然气需求增加,加速 LNG 项目投资。2020 年受疫情影响,国际一些 LNG 项目被推迟或取消,全年 LNG 项目投资额达到历史最低;之后天然气需求和价格都有所回升,且受到俄乌冲突的影响,俄罗斯天然气出口受到制裁和限制,全球能源危机加剧且各国争相确保可靠的能源来源,LNG 项目投资迅速回升。
3.1.2. 海油工程 LNG 工程能力稳居国际先进水平,LNG 业务成为新的增长极
打破“四无”格局,海油工程重点布局 LNG 工程领域。2007 年,公司明确提出进军 LNG 领域,但面临着无业绩、无技术、无人才、无资源的“四无”局面。2010 年前后,公司与雪佛龙公司签订了澳大利亚Gorgon液化天然气工厂工艺模块建造项目合同,虽然建造任务只是技术含量不高的管廊建造,但是这标志着公司正式进入陆地 LNG 工程领域,且 Gorgon 项目的建造场成为当时世界范围内唯一取得 1000 万工时无伤害无事故优良业绩且按期交付的生产场地,进一步提升了海油工程 LNG 模块建造的水平和国际知名度。
2012 年,公司参与竞标天津 LNG 储罐 EPC 总包工程项目,打破了国外公司 作为 EPC 总承包商垄断中国 LNG 接收站项目的格局,公司以此契机进军我国陆地 LNG 工程领域,LNG 项目也逐渐成为海油工程接单亮点。
十多年艰辛奋斗,跃居全球最大 LNG 接收站的 EPC 总承包方。公司从 2012 年天津 3 万方 LNG 储罐开始,先后覆盖 3 万方、16 万方、20 万方、22 万方、27 万方;接收站越建越广,遍布闽苏浙鲁粤京津冀等地。
2019 年,公司在与国际一流工程公司的竞争中胜出,并作为 EPC 牵头方成功签下全球最大 LNG 接收站——唐山 LNG 项目大宗订单,标志公司已经具备优于国际国内同行的 EPC 总承包能力和竞争实力。
2022 年,公司 2020 年完工的浙江 LNG 接收站二期工程成功上榜 2022 年浙江省“钱江杯”优质工程名单,这是公司 LNG 接收站建设领域首次获得省部级住房和城乡建设优质工程奖项;同时珠海 LNG 二期项目 5 座 27 万立方米储罐开工,此时的海油工程 LNG 分公司已累计牵头总包 35 座 LNG 储罐和接收站,以超过 50%的市场承揽额,成为全球最大 LNG 接收站的 EPC 总承包方。

LNG 项目工作量增长,LNG 业务有望成为公司新的增长极。
公司依托较强的陆地建造资源和能力,大力发展模块化建造技术,承揽并实施了俄罗斯 Yamal、澳大利亚 Gorgon、澳大利亚 Ichthys 等一批大型 LNG 模块化建造项目,LNG 模块化建造进入国际行业第一梯队。
2020 年之前,公司每年实施的 LNG 重大项目基本维持在 2 个,2020 年及之后公司新签了唐山 LNG 项目等多个大型 LNG 项目并开始实施,公司 LNG 项目工作量迅速增长,2021 年、2022 年均有 8 个 LNG 重大项目在实施。
2018-2022 年,LNG 业务的营业收入从 4.68 亿元增长到约 53 亿元,年复合增长率为 83.77%;LNG 业务营收占公司总营收的比值从 4.23%增加到 18.18%,LNG 业务有望成为公司新的增长极。
在未来几年,全球 LNG 项目投资还将继续增加,新增 LNG 项目也有望创新高,并且考虑到公司 LNG 工程能力稳居国际先进水平和 LNG 项目的实施周期一般需要 2-4 年,我们认为未来至少 2-4 年内公司 LNG 项目工作量饱满,LNG 业务收入和占比进一步提高具有高确定性。

3.2. 积极践行国家“双碳”战略,海上风电业务加速落地
3.2.1. 国家积极构建多层次立体化海上风电发展体系,保障产业健康发展
我国政策鼓励和支持海上风电行业发展。海上风电属于清洁可再生能源,大力发展海上风电行业是我国实现“双碳”目标的必然选择,对保障能源供应安全、促进能源绿色转型、实现高质量发展具有重要意义。
为促进海上风电项目有序开发和相关产业可持续发展,国家及地方政府从发展规划、资源配置、企业扶持、科研支持、电力系统、金融服务等发面构建多层次立体化海上风电发展体系。

3.2.2. 布局新能源市场,海上风电业务加速落地
“海油观澜号”主体完工,新能源领域布局迈出重要一步。公司积极践行国家“双碳”战略,积极布局新能源市场,2022 年成功中标青洲六海上风电、深远海文昌浮式风电、海底数据中心等新兴产业项目,绿色发展之路越走越宽。
同时,我国首个深远海浮式风电平台—“海油观澜号”在青岛完成主体工程建设(深远海文昌浮式风电项目),这标志着全球首座水深超百米、离岸距离超百公里的“双百”海上风电项目建设取得重要进展,公司在新能源市场不断取得突破。

坚定战略规划,培育海上风电工程总承包全产业链能力。
公司依托海上工程经验,发挥比较优势,高质量对标欧洲海上风电发展模式,加快发展海上风电产业;以深水风电、大型升压站、换流站为发展重点,初步建立以海上风电设计为核心业务,以建造、安装为业务延伸的 EPCI 全业务链条;以设计优化、模块化制造、智能制造、数字交付、海上安装方式创新等为切入点,探索推进海上风电产业全生命周期降本。
预计到 2025 年,基本确立公司在国内深水浮式海上风电工程产业的优势地位。在此过程中,公司将加快国内市场和国际市场开发,培育海上风电工程总承包全产业链能力。
4. 一带一路促进海外地区共发展
中国海油持续践行国家“走出去”的战略,2013 年以来,中海油依托海油工程在“一带一路”沿线国家和地区同时运行了 7 个世界级工程项目,参与建设了一大批促进当地油气产业发展的项目。
公司主要通过总承包方式承揽工程合同,为客户提供“交钥匙”工程。业务分布中国各大海域、俄罗斯、加拿大、巴西、中东等 20 余个国家和地区。
公司圆满完成“深海一号”、“海基一号”等国家级项目,先后为壳牌、康菲、沙特阿美、巴西国油等国外客户提供海洋油气工程服务,承揽澳洲 Gorgon、Ichthys、俄罗斯 Yamal、沙特 Marjan、北美壳牌 LNG、香港 LNG、巴西国家石油 FPSO 等一批有影响力的大型海外项目。

海油工程坚定国内国际双维度发展方向,2022 年境内油气业务、境外业务收入同比增长 52%、56%。
国内方面,公司 2022 年境内油气业务收入 169 亿元,同比增长 52%。
在“七年增储上产计划”的最后两年,公司将持续推进国内工程建设。此外,公司奋力开拓清洁能源市场,持续推进在天然气、海上风电领域的市场开发,做好文昌深远海浮式风电国产化研制及示范应用项目,加强与国内风电商合作,开拓东南沿海风电项目机会。
国外方面,公司 2022 年境外业务收入 72 亿元,同比增长 56%,实现了在非洲陆地工程业务的新突破。
2022 年,公司新签海外主要项目为乌干达 Kingfisher 油田地面工程、巴西国家石油 P79 FPSO 模块建造项目、卡塔尔 NFPS 项目和香港中华电力海缆采办与施工等项目。
公司将持续坚定国际化发展方向,在中海油国际市场的基础上,稳步开拓其它国际市场,加强公司三个海外区域中心实体化本地化建设。
5. 盈利预测、估值与总结
5.1. 关键假设及盈利预测
1、国际原油供需将持续紧张,我们预计 2023-2025 年国际油价仍将保持高位震荡,石油公司将持续维持高资本开支。中海油继续实行“增储上产”政策,公司将受益于中海油高资本开支投入,项目建设能力进一步加强。
2、国家能源安全战略持续推进,海上油气田建设维持高景气度,公司盈利能力稳中有升。
3、公司在手未完成订单丰富,截至 2022 年末共计 355 亿元,有力支撑未来 1-2 年工作量。国内渤海海域大型项目不断涌现,南海海域深水项目接续;国外新签多个项目,拓宽国际化业务范围。
我们预计公司 2023-2025 年营业收入分别 321.7、365.8、419.1 亿元,同比+10%、+14%、+15%;归母净利润分别 20.3、27.9、37.0 亿元,同比+39%、37%、33%,对应 2023-2025 年 EPS(摊薄)为 0.46、0.63 和 0.84 元/股,按 2023 年 4 月 27 日收盘价对应的 PE 分别为 13.69、9.97 和 7.51 倍。
5.2. 相对估值
我们选取 3 家国内油服行业代表公司:中海油服、海油发展、中油工程。中海油服同样为中海油集团旗下油服公司,业务主要分为钻井服务、油田技术服务、船舶服务、物探勘察服务四大板块,业务具有可比性。
海油发展同样是中海油集团旗下子公司,业务以海洋石油生产服务为核心,重点发展 FPSO 生产技术服务、油田化学服务、多功能生活支持平台、油田装备运维、数据信息、监督监理等业务,具有部分类似业务。
中油工程作为中石油集团旗下工程建设业务核心平台,主营业务为以油气田地面工程服务、储运工程服务、炼化工程服务、环境工程服务、项目管理服务为核心的石油工程设计、施工及总承包等相关工程建设业务,与公司业务更为类似。

根据 Wind 一致预期,以 2023 年 4 月 27 日收盘价计算,2023-2025 年国内可比公司平均 PE 分别为 19.57、16.48、13.94 倍,我们预测 2023-2025 年公司 PE 分别为 13.69、9.97、7.51 倍,低于可比公司平均 PE 水平;2023-2025 年国内可比公司平均 PB 分别为1.43、1.34、1.25 倍,我们预测 2023-2025 年公司平均 PB 分别为 1.08、0.97、0.86 倍,低于可比公司平均 PB 水平。
相较于可比公司,公司的估值处于较低水平,但盈利能力更加优异,近三年归母净利润都实现了正增长。
未来公司将持续受益于母公司高资本开支的投入,在国家“一带一路”战略推动下,业绩有望继续提升,因此我们认为公司估值存在修复空间。
考虑高油价背景下,油服工程行业持续高景气度,我们预计公司业绩有望持续增长,盈利水平提升。
6. 风险提示
1、宏观经济波动风险:宏观经济增速严重下滑,导致原油需求端严重不振。
2、国际油价剧烈波动风险:伊朗制裁、俄乌冲突等地缘政治因素,OPEC+调整原油供给规模,美国调整页岩油开采政策等因素加剧油价波动。
3、汇率波动风险:汇率剧烈波动将使石油原材料成本出现大幅变动。
4、上游资本开支不及预期:若上游开发资本开支减少,将影响工程建设进度。
5、油气田开发项目进度不及预期:海上勘探工作难度大,开发进度或不及预期。
——————————————————
报告属于原作者,仅供学习!如有侵权,请私信删除,谢谢!
报告来自【远瞻智库】