
来源:招股书
来源 | 活报告
数据支持 | 捷利交易宝APP
摘要:美丽田园于2022年4月22日向港交所递交招股书,拟在香港主板上市,公司是中国最大的日常面部及身体护理服务和第二大的身体及皮肤护理服务提供商。2021年收入为17.81亿,净利润2.08亿元(年复合增长率为18.88%),毛利率46.82%。
S&TLiveReport获悉,成立源于1993年美丽田园医疗健康产业有限公司Beauty Farm Medical and Health Industry Inc.(以下简称“美丽田园”)于2022年4月22日在港交所递交上市申请,拟香港主板上市。这是该公司第1次递交上市申请,联席保荐人为摩根士丹利、海通国际及华泰国际。
按2021年收益计,公司是 中国最大 的日常面部及身体护理服务和 第二大 的身体及皮肤护理服务提供商。公司的一站式健康与美丽管理服务涵盖身体及皮肤护理服务(包括日常面部及身体护理服务及能量仪器与注射服务)以及抗衰医学服务。于1993年建立旗舰品牌美丽田园,该品牌是中国健康与美丽管理服务行业中历史最悠久的国内连锁品牌之一。公司还建立了三个新兴品牌,即贝黎诗、研源及秀可儿。
、

来源:招股书
截至2021年12月31日,公司已建立一个由177家门店组成的全国门店网络,包括位于一线城市的87家门店及位于新一线城市的70家门店。此外,截至同日,公司广泛的门店网络亦包括160家由加盟商经营的门店。

来源:招股书
投资亮点
中国领先的健康与美丽管理服务提供商
持续演变的业务模式以迎合市场需求,为顾客提供一站式健康与美丽管理服务
强大的数字化平台支持标准化服务
在领先的客户关系管理体系支持下,公司积累了由活跃及忠实会员组成的庞大客户群
内生增长及战略性收购驱动的可持续发展
行业经验丰富、远见卓识的管理团队,获得股东的大力支持
公司资料:
公司地址:中国上海市虹口区东大名路1089号12层1206单元
财务分析
截至2021年12月31日止3个年度:
收入分别约为人民币14.05亿元、15.03亿元、17.81亿元,年复合增长率为12.59%;
毛利分别约为人民币7.08亿元、7亿元、8.34亿元,年复合增长率为8.49%;
净利润分别约为人民币1.47亿元、1.52亿元、2.08亿元,年复合增长率为18.88%;
毛利率分别约为50.42%、46.57%、46.82%,年复合增长率为-3.64%;
净利率分别约为10.49%、10.12%、11.70%,年复合增长率为5.59%。

来源:活报告
公司收入、毛利和净利都处于增长中,其中净利的年复合增长率为18.88%;
毛利率和净利率处于基本稳定的态势;
存货0.97亿、应收0.31亿、账上现金1.57亿、流动负债18.5亿、经营活动现金流为正6.6亿。
行业前景
健康与美丽管理服务的概念指协助消费者维持及改善身体健康与外形的一系列广泛服务,其中包括抗衰医学服务、健康谘询、个人健身训练、身体及皮肤护理、整形外科、美发及美甲等。整体健康与美丽管理服务市场规模于2020年达人民币11,506亿元。
身体及皮肤护理服务
身体及皮肤护理服务可分为两大类,即日常面部及身体护理服务以及能量仪器与注射服务,后者采用射频项目等医学方式提升消费者的身体及皮肤状况。中国身体及皮肤护理服务市场规模由2016年的人民币3,440亿元增至2019年的人民币4,697亿元,年复合增长率为10.9%。预期2030年身体及皮肤护理服务市场将增加至人民币10,567亿元,2020年至2030年的年复合增长率为8.9%,其增速明显快于预测的整体国内生产总值增长率。

来源:招股书
日常面部及身体护理服务
日常面部及身体护理服务包括身体服务及面部服务。身体服务主要包括纤体及身体护理服务。面部服务主要包括清洁及保湿、皮肤美白及皮肤年轻化服务。中国日常面部及身体护理服务市场的总收益由2016年的人民币3,132亿元增长至2019年的人民币4,097亿元,年复合增长率为9.4%。预计2030年将达人民币6,402亿元,2020年至2030年的年复合增长率为5.6%。

来源:招股书
能量仪器与注射服务
能量仪器与注射服务包括能量仪器服务及注射类服务。能量仪器项目采用借助激光、射频、强脉冲光、超声波等各种能量设备的方式来进行,主要用于皮肤护理及塑身,如*疮痤**及色素治疗、嫩肤及紧肤。注射类项目主要包括对身体组织进行极低侵入度的美容方式。中国能量仪器与注射服务市场的总收益已由2016年的人民币308亿元增长至2020年的人民币773亿元,年复合增长率为25.9%。预测2030年总收益将达至人民币4,166亿元,2020年至2030年的年复合增长率为18.3%。

来源:招股书
抗衰医学服务
抗衰医学服务指一系列定制的综合健康管理解决方案,包括健康检查、谘询及干预。抗衰医学服务专注于潜在疾病预防,以及基于顾客个人健康状况的长期健康监测及护理。主要检查及干预包括激素调节、肝脏排毒及胃肠道环境修复。中国抗衰医学服务市场的总收益由2016年的人民币24亿元增长至2020年的人民币57亿元,2016年至2020年的年复合增长率为24.9%。预计2030年将达人民币290亿元,2020年至2030年的年复合增长率为17.6%。

来源:招股书
行业地位
身体及皮肤护理服务
中国的身体及皮肤护理服务市场高度分散,公司按收益计于2021年在 中国排名第二 。

来源:招股书
日常面部及身体护理服务
如下表所示,按来自直营店日常面部及身体护理服务的收益计,公司于2021年在中国竞争对手中 排名第一 。在中高端市场拥有全面的服务组合、成熟的品牌声誉及忠诚的顾客群的大型连锁机构日后更有可能获得市场份额。

来源:招股书
能量仪器与注射服务
中国的能量仪器与注射服务市场仍然分散,同时预期于未来几年将经历一系列的整合。按2021年能量仪器与注射服务的收益计,公司在中国市场的众多参与者中 排名第四 。在中高端市场中拥有高服务质量、成熟品牌声誉及忠诚顾客群的大型连锁机构更有可能获得市场份额。

来源:招股书
抗衰医学服务
抗衰医学服务市场是一个处于相对早期阶段的新兴市场。然而,其在未来几年有巨大的市场增长潜力。预期新的参与者将加快投资步伐并扩大服务网络,开拓抗衰医学服务市场。日常面部及身体护理服务市场或能量仪器与注射服务市场的现有参与者可能在其服务组合中增加抗衰医学服务,这将成为该等参与者的核心竞争力之一。
同行业公司IPO对比
本次选取的同行业对比公司为:华邦健康(002004):
华邦生命健康股份有限公司是国内皮肤临床用药及皮肤健康领域领先企业,主营业务为医药及农化、新材料产品的研发、生产、销售,医疗服务、旅游投资及运营业务。玛恩皮肤美容医院(连锁)是公司旗下专注于皮肤健康管理的医疗美容机构,是集医、教、研于一体的皮肤医疗美容连锁品牌,目前已在全国开设近30家连锁机构。打造了以皮肤专科为特色的医美品牌如“玛恩皮肤”、“玛恩本草”、“司洛德”、“雪夫”等,是目前国内唯一集医、教、研于一体的皮肤医疗美容专科连锁机构;计划到2021年,拓展出30家玛恩皮肤美容医院、300家玛恩皮肤美容诊所。

来源:捷利交易宝APP
主要股东
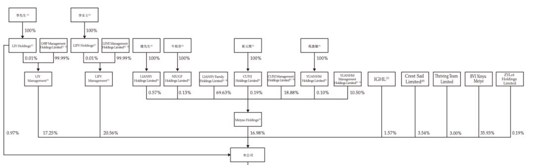
截至最后可行日期,一致行动人士(包括李先生、李女士、连先生、LIY Holdings、LYBF Management Holdings Limited、LIY Management、LIFY Holdings、LEYE Management Holdings Limited、LIFY Management、Meiyao Holdings、LIANSY Holdings Limited、NIUGF Holdings Limited、LIANSY Family Holdings Limited、CUIYJ Holdings Limited、CUIYJ Management Holdings Limited、YUANHM Holdings Limited、YUANHM Management Holdings Limited、牛桂芬、崔元俊及苑惠敏)有权共同行使公司已发行股本总额约55.77%投票权。一致行动人士为我控股股东。

来源:招股书
管理层情况
李阳先生,62岁,执行董事,董事会主席。主要负责公司的整体管理、业务及战略以及监督公司的商业适用性和可持续性。加入公司前,为海南省开发总公司的副总经理、总经理。紧接加入公司之前,彼为海南省国有资产管理办公室的副局长。获取德国亚琛的亚琛工业大学电子工程系工程学硕士学位。
连松泳先生,50岁,总经理、董事兼执行董事,董事会副主席。彼主要负责公司的整体管理及整体战略等重大事项的决策。于化妆品行业拥有逾十年经验。于加入公司前,为河南整形美容医院有限公司的副总经理。为北京曼思美医疗技术有限公司的总经理。在中国北京清华大学获取工商管理硕士学位。
上市前融资

来源:捷利交易宝APP
中介团队
据捷利交易宝数据统计,美丽田园中介团队共计12家,其中保荐人共计3家,近10家保荐项目数据表现尚可;公司律师共计4家,综合项目数据尚可。整体而言中介团队历史数据表现尚可。

来源:捷利交易宝APP
保荐人承销历史业绩
摩根士丹利近期保荐的破发率为34.55%;
海通近期保荐的破发率为21.67%;
华泰近期保荐的破发率为41.67%。



来源:捷利交易宝APP
舆情分析
目前通过企查查网站无法查到美丽田园医疗健康产业有限公司的任何负面消息,通过查询其运营主体公司上海美丽田园医疗健康产业有限公司,发现具有如下风险提示:

11个关联风险中,子公司杭州美丽田园美容有限公司受到江干区公安分局责令停产停业的行政处罚1项和消防的行政处罚2项,李阳股权出质警示2项目,深圳市美丽田园美容有限公司被深圳市市场监督管理局抽查发现问题。上海、深圳、南京子公司的民事纠纷3项;
16个历史风险中,海关相关行政处罚1项,民事纠纷1项,股权出质14项;
249个提示信息中,主要都是作为原告起诉他人,人员变更(法定达标人、实控人、最终受益人、股东、主要人员等)、对外投资变更等提示信息。
整体来看,一家1993年就开始经营的公司,法律诉讼方面属于比较正常的范围,网上并不存在大规模的负面舆情。
近期港股IPO市场情况
据捷利交易宝数据统计,近10家上市新股发行总市值均值为89.67亿,其中最大市值为汇通达网络,最小市值为清晰医疗;发行PE均值为38.87倍,PE整体水平偏上;申购人数均值为9974人;超购倍数上,均值为5.13倍左右;基石占比上,目前基石比例均值维持在53.28%,整体来说,基石比例有增长趋势;暗盘及首日收益率上,今年1月以来好坏参半;2月份,新上市的汇通达表现尚可,清晰医疗则一般,乐普生物-B则微涨;3月份初金茂服务首日大跌28.75%,物管类公司依然不受市场看好;瑞尔集团上市首日表现略差,但在3月份即将结束之时,新上三家新股暗盘表现颇为亮眼,其中最大黑马为力高健康生活。

来源:捷利交易宝APP