电工手册获取方式在文章下方
作为一名“非标”人的我,手上必须要有一些必备的设计手册,比如机械设计手册、机电手册和电工手册,当然,在日常生活中也不是一直都能用到,只是在用到的时候会使用它查阅一些需要的资料的即可。

电工手册
本次给大家介绍的电工手册内容十分丰富,涵盖的内容面很广。内容包括电路磁路知识、电子基础、PLC、传感器介绍、电动机、变压器、加工电器和供配电。
电路基础知识

基础
电子基础知识

基础
PLC部分

PLC
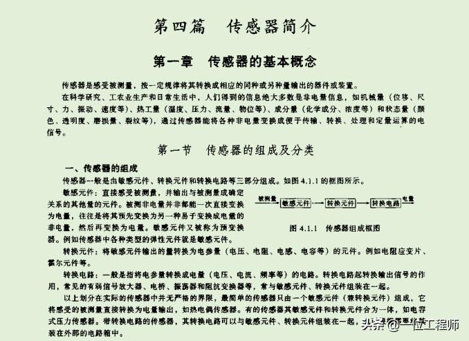
传感器部分

传感器
还要很多内容就不展示了,相信这本手册对学电工的同学来说非常实用,对于其他专业的同学来说,也可以保存下来方便日后有需要时查看。
