
中华人民共和国农业农村部公告 第94号

根据《兽药管理条例》和《兽药注册办法》规定,经审查,批准中国人民解放军军事科学院军事医学研究院等18家单位申报的犬血白蛋白注射液等5种兽药产品为新兽药,核发《新兽药注册证书》,发布产品试行规程、质量标准、说明书和标签,自发布之日起执行。
特此公告。
附件:
-
新兽药注册目录
-
犬血白蛋白注射液试行规程
-
犬血白蛋白注射液等5种兽药产品质量标准
-
犬血白蛋白注射液等5种兽药产品说明书和标签
农业农村部
2018年12月3日
附件1
新兽药注册目录

中华人民共和国农业农村部公告 第95号
根据《兽药管理条例》和《兽药注册办法》规定,经审查,批准北京市农林科学院等21家单位申报的鸡传染性鼻炎(A型+B型+C型)三价灭活疫苗等5种兽药产品为新兽药,核发《新兽药注册证书》,发布产品试行规程、质量标准、说明书和标签,自发布之日起执行。
-
新兽药注册目录
-
鸡传染性鼻炎(A型+B型+C型)三价灭活疫苗试行规程
-
鸡传染性鼻炎(A型+B型+C型)三价灭活疫苗等5种兽药产品质量标准
-
鸡传染性鼻炎(A型+B型+C型)三价灭活疫苗等5种兽药产品说明书和标签

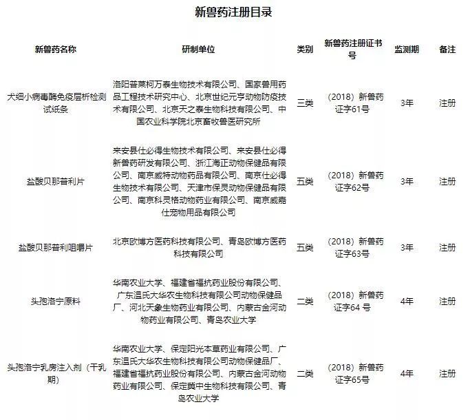
中华人民共和国农业农村部公告 第96号
根据《兽药管理条例》和《兽药注册办法》规定,经审查,批准洛阳普莱柯万泰生物技术有限公司等23家单位申报的犬细小病毒酶免疫层析检测试纸条等5种兽药产品为新兽药,核发《新兽药注册证书》,发布产品试行规程、质量标准、说明书和标签,自发布之日起执行。
-
新兽药注册目录
-
犬细小病毒酶免疫层析检测试纸条试行规程
-
犬细小病毒酶免疫层析检测试纸条等5种兽药产品质量标准
-
犬细小病毒酶免疫层析检测试纸条等5种兽药产品说明书和标签
