- 据说关注尚聘网的人 最后都找到适合自己的工作了 -
是不是马上清明放假了很开心
没错,学姐也很开心

但学姐一直苦恼于两种专业的区别
“服装设计”与“服装设计与工程”有神马区别???
经过长期的研究,学姐终于摸透了一些些
现在就给大家科普下!
首先,给您推荐几所服装专业比较好的大学
清华美术学院
北京服装学院服装艺术与工程学院
中国美术学院
浙江理工大学服装学院
东华大学服装学院
大连工业大学服装学院
苏州大学艺术学院
四川美术学院
天津工业大学艺术与服装学院
武汉纺织大学
鲁迅美术学院
如需了解更多院校的详细资料,关注下方二维码向学姐咨询哦!
专业分析
培养具备服装设计、服装结构工艺及服装经营管理理论知识和实践能力,能在服装生产和销售企业、服装研究单位、服装行业管理部门及新闻出版机构等从事服装产品开发、市场营销、经营管理、服装理论研究及宣传评论等方面工作的高级专门人才。

专业课程
服装艺术设计方向
中西服装史、服装立体构成、设计概论、服装画手绘技法、服饰图案、服装结构原理、女装结构设计、男装结构设计、品牌设计与开发、服装CAD、服装市场营销、服装定制设计、服装展示设计等。
服装配饰设计方向
中西服装史、服饰设计流程、配饰效果图手绘技法、计算机辅助配饰设计效果、配饰材料与应用、配饰造型设计、配饰结构设计、配饰搭配技巧、纤维艺术设计、配饰制作、配饰展示设计、配饰创意设计等。
服装表演与形象设计方向
中西服装史、服装造型设计、形象色彩学、形体塑造、舞蹈基础、服装表演技巧、服装表演综合表达、化妆造型基础、发型设计、镜前训练与时装摄影、人物造型设计、服装表演编导与策划等。

职业前景
时装设计/协调 (电视、电影、剧院)、时装顾问、时装设计/助理设计、时装企业家、流行预测家、时装插图家、时装经销商、时装摄影、时装表演、时装造型师、图案设计、图案制作、生产线监视等。
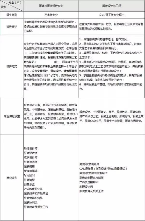
讲到这里实际上也没什么特别清楚的区分
下面就给大家详细的区分类别

服装设计本身是一个很综合的学科~而服装与服饰设计与服装设计与工程其实是侧重点的不一样,服装与服饰设计更加侧重于设计,而服装设计与工程则会更多的接触到制版与人体工学相关的知识。

服装与服饰设计一般招取艺术生,而服装设计与工程则是想学习服装设计但是非艺术生的学生的天堂,但是并不代表服装与服饰设计不会接触道制版与工艺,服装设计与工程不会接触到服装设计绘画,而服装与服饰设计如上文所述,可以看出,它又分很多个方向,来满足社会不同的服装需求,而她们两个的就业方向基本一致,主项不同,不代表服装设计与工程出来的就不能做设计师~如果还有更多问题请给豆芽留言哦~

如果有其它问题想一并向学姐或有好玩有趣的艺术专业的段子跟学姐分享,请扫二维码给我们留言哦!
作者:方糖学姐
--END--
企业发布招聘信息
联系微信:Sfashion789
如若转载,请标明出处或联系企业