
今天在看文章的时候,发现了PINE64便携烙铁Pinecil V2,就简单看了下。现在便携式烙铁有很多,比如正点原子、野火,还有很多别的电烙铁。

大家可能有一个疑问?为啥现在的电脑电烙铁可以做到这么小,以前我们用的烙铁可能有很大一台的。

这两种烙铁的本质区别在于他们的烙铁头,如果你看到一个烙铁做的很小,像一只笔一样。那肯定是T12烙铁头,如果像上面那样很大,那大多是普通的烙铁头。
T12烙铁头又称T12焊咀。是由无铅烙铁头、发热芯、温度传感器、不锈钢管、接线柱等部件组,成的复合型烙铁头。T12烙铁头是目前使用较为普遍的一种烙铁头,由于其具耐氧化,恒温,寿命长等特点,被誉为焊接神器。



这种烙铁头内置发热芯,只要给烙铁头的通上电,那么烙铁头就会发热了。

而像焊台那种烙铁头都是这种936烙铁头,没有内置发热芯。所以一般要给这个烙铁头配一个发热芯,发热芯一般放在烙铁笔中。


所以两者的价格也是不一样的。知道了两个者的区别,那我们就可以自制一个烙铁了。
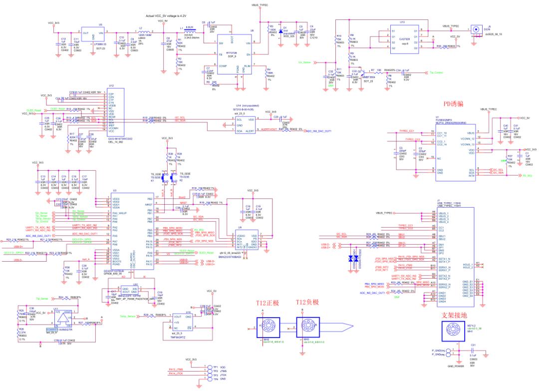
下面这个是PINE64便携烙铁Pinecil V2版本,原理图是开源的。

电源部分
点击获取1V1嵌入式学习规划,现在还送100G精选学习资料宓屽叆寮忕墿鑱旂綉寮€鍙戝涔犲挩璇�

电源部分采用FUSB302芯片进行电压诱骗,当然还有一款用的比较多的诱骗芯片就是CH224。

什么是“诱骗”?
PD诱骗就是芯片模拟协议骗输出。假如你现有一个快充充电器,充电器上面是标的。输出一般是5V==2A或9v==2A。但是大多数情况下充电器只能输出5V,如果你想给一个9v的用电器供电此时肯定输出不了9v的,那么怎么做才能输出9v呢?这是你就需要做一个“诱骗器”,诱骗充电头输出9v电压。然后就可以给9v的用电器供电了。
有一款用的比较广泛的诱骗芯片就是CH244。


它可以诱骗出5V、9V、12V、15V、20V的电压(前提是你的从充电头支持这么多的输出电压)

只有你的充电头支持这几种电压输出你才可以成功诱骗出对应的电压,你别拿着一个5v2A的充电头问我为啥诱骗不出来20v的电压,那我也没办法。
供电部分
系统的5V和3.3V供电采用的芯片分别是RT7272B(DC-DC)和LP3986-33(LDO),电路完全按照芯片手册的典型应用电路图接法。其中 VUSB_TYPEC就是FUSB302诱骗出来的电压。

原理图

典型应用电路图

典型应用电路图
除了使用TYPEC接口来诱骗电压,还可以直接通过DC端子来进行直接供电。


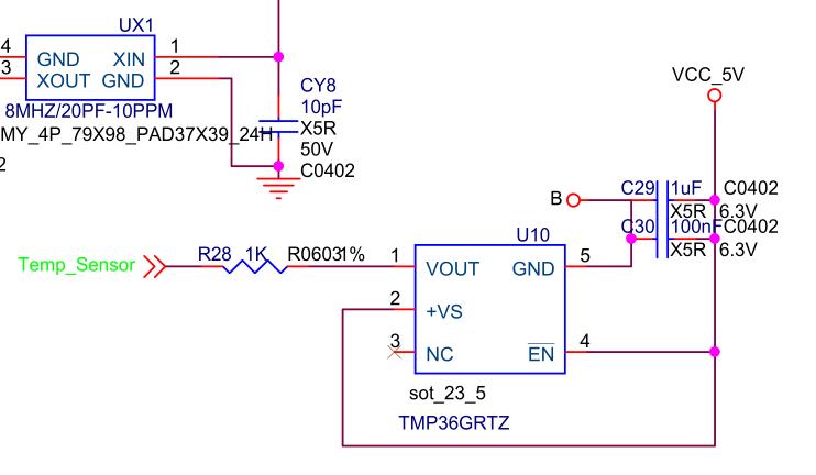
测温温控
T12白光电烙铁,其烙铁头内部的发热丝与热电偶串联,两个引脚既是电源的输入线,也是热电偶信号的输出线。一般的控制电路的电路原理图一般如下:


电路的工作过程如下:电路中运放LM358的2脚预置了热电偶在设定的温度下的信号电压值(mV级的), 当电路上电时,LM358的3脚电压低于2脚 ,运放的输出端1脚输出低电平,二极管T4将另一个运放的6脚箱位为低电平,其输出端7脚会输出高电平。这个高电平经103的电阻传递给三极管2N5551,三极管将饱和,其集电极电位降低。两接到三极管C极的MOS管TPC8107的G极点位降低而使MOS管导通, 电源经D极到S极开始为T12供电 。
由于 热电偶的热电压只有几mV ,无法直接使用单片机的ADC采样,需要放大其电压值,所以使用运算放大器SGM8557-1AXN5G。

测温芯片采用 TMP36,当然如果自己DIY也可以选择NTC热敏电阻温度采集方法。 注意测温是接在T12烙铁头的负极 。
https://blog.csdn.net/u014470361/article/details/82315699

原文作者:果果小师弟
原文标题:便携烙铁开源系统IronOS,你也可以做!
原文链接:https://mp.weixin.qq.com/s/ZfH0MINmfXwBmha6zKuWxA