高中文科不好背,政治更不好学,得高分很容易但是得高分很难。在我们学习过程中,政治是唯一一门纯理论的学科,所以政治内容大多比较抽象和难以理解,所以这些问题就造成了高中同学政治学的不是很好,难背难记的问题。
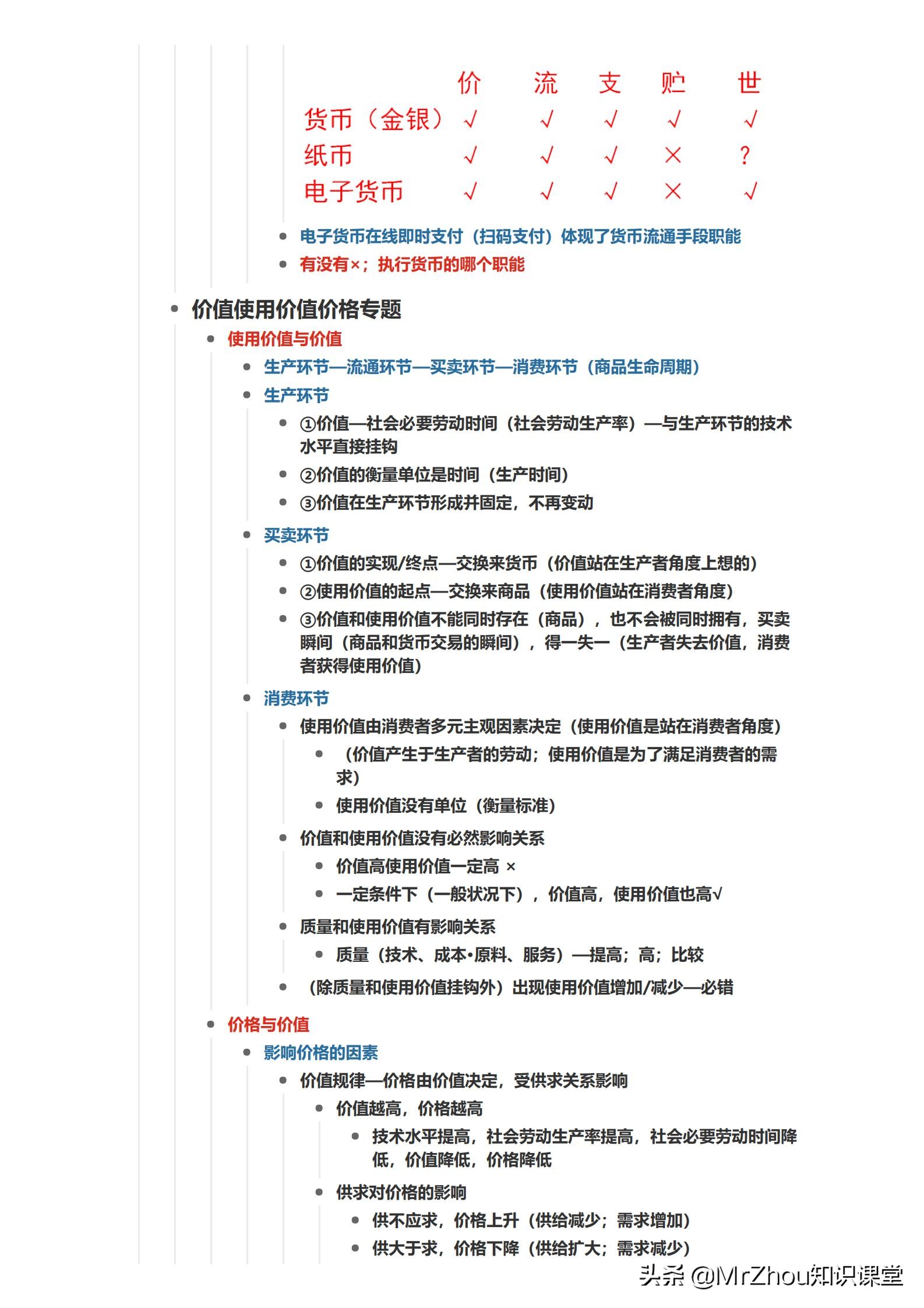
因此我们在学习高中政治的过程中背诵这些抽象的知识点肯定是必要的,这些是肯定要经历的,但是我们又不可能掌握所有的内容,这时候我们就需要掌握答题技巧来帮助我们得分,这份资料就包括了高考政治选择的技巧,从经济、政治、哲学这三个板块入手详细讲解了内容,例如:计算类专题中如何算的问题:钱=生产率×时间,数量=生产率÷时间、生产率=生产总量/时间等,在通货膨胀中有通货膨胀率=(实际发行货币量-需要货币量)÷流通所需货币量等等。
记住这些资料中的内容,政治轻松拿高分。
完整文档,到文末获得




















