据BHI中企海外项目数据库监测,上周(8月14日-18日)BHI新收录中企新签约/中标/公告海外项目21个,连续3周超过20个。其中中国能建4个项目,中国建筑3个。2023年以来累计新签中标海外项目已超过600个。2022年8月份以来周签约项目数量趋势统计详见下图。


上周(8月14日-18日)新收录中企签约/中标/公告海外项目汇总如下:

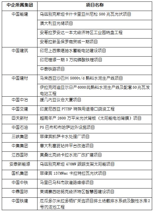
中国能建
中国能建签约乌兹别克斯坦卡什卡里亚州尼松500兆瓦光伏EPC总承包项目
近日,中国能建天津电建与东北电力设计院组成的联营体成功签署乌兹别克斯坦卡什卡里亚州尼松500兆瓦光伏EPC总承包项目。
据悉,该项目位于卡什卡达里亚州尼松区北侧28公里,距离州首府卡尔希市(Karsi)约52公里。根据目前方案,项目直流侧容量603.519兆瓦,交流侧容量500兆瓦ac,容配比约为1.2,项目拟采用575太阳能电池峰值功率单晶双面光伏组件,平单轴跟踪支架,8800千伏安集中式箱逆变器一体机,并新建220千伏升压站。该项目为2023年中亚峰会上乌兹别克斯坦总统与中国企业家圆桌会议见签项目,对推动中乌高质量共建“一带一路”、推动绿色合作发展意义重大。
中国能建签约澳大利亚光储项目群合作协议
近日,中国能建*党**委常委、副总经理陈晓华在中国能建总部会见了到访的澳大利亚ZENEnergy公司创始人郜若素。双方围绕加强战略合作,共同深化新能源、氢能等可再生能源领域合作,助力全球绿色低碳发展进行深入交流。
会后,中国能建山西电建和国际集团组成的联营体与ZENEnergy公司签署澳大利亚光储项目群合作协议,包括800MW光伏装机及配套储能。
广西水电工程局安哥拉公司连续中标两个项目
近日,中国能建广西水电工程局安哥拉公司连续中标罗安达—本戈经济特区工业园转盘工程项目,以及新圣保罗商贸城一期项目,中标总金额达1亿元。
工业园转盘工程项目主要建设4000平方米的转盘沥青混凝土、排水设施及道路标志牌施工等。
新圣保罗商贸城一期项目为EPC总承包项目,规划建设占地面积为60万平方米,建设内容包括26公顷场地平整,以及21栋建筑面积为4800平方米的商铺,是罗安达—本戈经济特区重点商业项目。
本次安哥拉公司连续中标的罗安达—本戈经济特区项目,是与金山集团合作开展的“安哥拉世纪城”一期工程项目,对拓展罗安达城市发展空间、提升城市品质、促进经济社会发展具有重要意义。
中国建筑
中国建筑海外公司印尼厂签约西索凯抽水蓄能电站项目18万吨水泥贸易合同
印尼上西索凯抽水蓄能电站是印尼的首座抽蓄电站,由中国能建葛洲坝国际公司承建,由世界银行与亚洲基础设施投资银行提供联合融资支持。该项目位于印度尼西亚爪哇岛西索堪河上游流域,距首都雅加达190公里,距离万隆约65公里。电站设4台260兆瓦发电机组,总装机容量1040兆瓦。作为印度尼西亚政府推进“2025年可再生能源占比23%”目标以及实现国家能源转型的标志性项目,印尼上西索凯抽水蓄能电站建成后,将每年向爪哇-巴厘电网供应1479亿瓦时绿色电力,极大程度增强区域电网调峰能力和稳定性。
上西索凯抽水蓄能电站项目水泥贸易是海外公司整合境外属地资源,向混凝土产业链上下游延伸的新突破。
中建西部建设中标印尼锂源一期3万吨磷酸铁锂项目
8月14日获悉,中建西部建设中标印尼锂源一期3万吨磷酸铁锂项目。
印尼锂源一期3万吨磷酸铁锂项目中标方量为3万方,总建筑面积约35万平方米,总规划12万吨磷酸铁锂正极材料产能,是中国新能源企业迈向全球化生产、全球化销售的标志项目,投用后将在当地提供大量就业岗位,为印尼肯达尔县经济社会发展提供有力支撑。
中建西部建设海外公司泰国厂签约中泰高铁4-3标段项目
中建西部建设海外公司泰国厂签约中泰高铁4-3标段项目,签约量为41.55万方。
中泰高铁项目为国家“一带一路”重点工程项目,自中国云南昆明出发,途经老挝,南至泰国曼谷,该项目不仅是泰国第一条高速铁路,也是世界范围内首次使用中国高铁设计标准并由所在国自行出资兴建的高速铁路项目。
中泰高铁项目正式建成后,将对中泰两国以及沿线东南亚国家的经济发展、文化交流有着重大推进作用。
中国建材
中材装备天津水泥院签约马来西亚水泥生产线项目
近日,中材装备天津水泥院所属马来公司与Borneo Cement (Sabah) Sdn Bhd公司(以下简称“BCS公司”)成功签署马来西亚沙巴州5000t/d熟料水泥生产线项目。
BCS公司是沙巴州的一家本地水泥公司,该项目作为一条全国产化设备的智能化生产线,将改善马来西亚本土水泥市场的供需关系,促进沙巴州乃至整个东马地区建筑工程行业的蓬勃发展。天津水泥院将统筹调动优质资源全力保证项目履约,将项目打造成马来西亚水泥行业新的示范标杆,为双方接下来的多元化广阔合作奠定坚实的基础,共同打造深度互补、高度共赢的合作新格局。
北京凯盛签订伊拉克阿迪亚尔日产6000吨熟料水泥生产线项目
8月9日晚,中材国际公告称,全资子公司北京凯盛建材工程有限公司近日与阿迪亚尔水泥工业及工业投资公司签订了《伊拉克阿迪亚尔日产6000吨熟料水泥生产线及配套50兆瓦发电站工程项目总承包合同》,合同金额为2.1948亿美元,约合人民币15.71亿元。
根据公告,该项目位于伊拉克穆萨纳省萨马沃地区,合同内容为新建一条从石灰石破碎至水泥包装成品出厂的日产6000吨熟料水泥生产线及配套50兆瓦发电站,涵盖工程设计、设备采购与供货、土建施工、机电设备安装、调试培训等。
中国中冶
上海宝冶中标几内亚房建项目
近日,上海宝冶收到中国商务部发来的援几内亚议会大厦项目中标通知书。本项目是上海宝冶在非洲区域承接的第一个援外项目,对上海宝冶开拓非洲市场,迈步新国别具有积极作用与重要意义。
援几内亚议会大厦项目位于几内亚首都科纳克里,项目总建筑面积约2.1万平方米,项目建设内容包括新建会议中心、办公楼、餐饮楼及配套设施。
上海宝冶积极参与援外项目建设,继援格林纳达板球场维修项目后,在援外市场不仅成功开启“1”进“2”的进阶模式,更是将基建业务新的国际版图一举锁定在西非。
中国交建
中国路桥签署印尼疏浚工程项目
近日,中国路桥成功签署印度尼西亚PTTBP特殊用途港口疏浚工程项目商务合同,这是中国路桥印尼办事处首次涉足疏浚工程领域。
PTTBP特殊用途港口疏浚工程项目位于位于印度尼西亚北马鲁古省奥比岛,项目的主要工作内容是约70万方的疏浚工程及其附属工程。
回天新材
回天新材拟在越南投建年产2600万平米光伏背板项目
回天新材8月15日公告,公司拟通过下属全资子公司回天荣盛(香港)有限公司在越南设立全资子公司荣盛新材(越南)有限公司并投资建设年产2600万平米光伏背板(即太阳能电池背膜)项目,计划总投资额约7090万元。
中国石油
中油工程中标巴布和布哈萨站外设施EPCM项目
近日,中油工程建设CPECC海湾地区公司收到阿布扎比国家石油公司陆上公司(ADNOC Onshore)P5巴布和布哈萨站外设施EPCM项目授标函。该项目是中油工程在海湾地区收获的第二个EPCM项目。
阿布扎比国家石油公司(ADNOC)希望通过P5增产计划,实现2027年原油产量提高至500万桶/天。本项目是该增产计划中最大的一个项目,项目工期51个月,通过新建和扩大现有的集输设施来提高生产能力。项目建成后巴布油田将增产9.1万桶/天,布哈萨油田将增产10万桶/天。
本次中标是中油工程建设海湾地区公司践行精细化投标的成果,也是推进优化业务结构迈出的重要一步。
此前,ADNOC Onshore将Project Swing项目正式授标给CPECC,这是CPECC在海湾地区市场中标的首个EPCM项目。
中油工程建设海湾地区公司将以Swing和P5两个EPCM项目为契机,围绕“站稳陆上、拓展海上、发展天然气、推进新能源”的战略目标,持续加强阿联酋市场的滚动开发,带动周边国家的市场开拓。
三峡集团
中水电中标菲律宾凯萨卡水处理厂设计建造项目
近日,中水电菲律宾有限责任公司(以下简称“中水电菲律宾”)牵头的联合体(合作方为中建安装集团有限公司),近期成功中标菲律宾凯萨卡水处理厂设计建造项目,该项目为近年来当地拟建规模最大的水厂。
项目位于菲律宾黎刹省安蒂波洛市,计划工期774天,为设计施工总承包工程,主要建设内容包括设计及建造一座日处理能力22万吨的自来水水厂。该项目是中水电迄今承接规模最大的水厂项目,是此前中标的凯萨卡供水隧洞设计建造项目的配套工程,亦为菲水务市场的重要市政设施项目。
建成后,将极大提高菲首都区供水安全保障,更好地满足周边地区用水需求。该项目是中水电菲律宾今年在当地水务领域斩获的第二标,此次中标进一步增强了中水电在菲市场竞争力,为持续深耕国别市场、提升中水电品牌形象打下坚实基础。
中集集团
中集来福士与意大利塞班签约改造一座半潜式钻井平台
日前,中集来福士与意大利海工巨头塞班(Saipem)公司签约,将一座半潜式钻井平台改造为浮式油气生产平台(FPU)。该订单为全球首例,对于全球老旧平台的改造具有示范和引导效应,同时标志着中集来福士在气体项目上实现新突破。
据介绍,该订单为双方继去年签订2座自升式钻井平台租约后,开展的又一合作,也是中集来福士承接的首个钻井平台改油气生产平台订单,在行业内具有示范效应。
该项目原船为*四代第**半潜式钻井平台,长111.64米,宽68.8米,型深37.5米,最大操作水深2000米,最大钻井水深9000米。主要改造任务为拆除钻井系统相关设备及结构,加装上新的油气处理、油气加压等模块,加装下船体浮式结构后成为一艘海上油气生产平台,项目交付后将在西非刚果海域油气田使用。
中集来福士和塞班公司合作历程源远流长。在中国海工产业走向国际化的初期,双方曾在深水钻井平台和特种船舶等领域开展合作。之后受全球油气市场剧烈波动的影响,双方积极转型升级,2022年,双方在资产运营领域开展合作,接连就中集旗下运营的一座300尺和一座400尺自升式钻井平台签订租约。
江西国际
江西国际中标莫桑比克水泥厂项目
8月15日获悉,近日,莫桑比克水泥公司正式将莫桑比克纳卡拉水泥厂改扩建项目授予江西国际公司。
莫桑比克水泥公司是莫桑比克成立最早的水泥公司,在首都马普托拥有一家综合水泥熟料工厂,全国范围内运营四座粉磨站,市场覆盖莫桑比克全境。
该项目主要施工内容为改造扩建现有运行水泥工厂,包括拆除部分混凝土结构,新建及改造部分附属设施,将现有水泥生产线扩建为日产3000吨熟料水泥生产线,工期8个月。该项目的中标将进一步巩固和提升江西国际在莫桑比克市场竞争力,为后续拓展相关业务领域奠定了有利基础。
安泰新能源
安泰新能源斩获乌兹别克斯坦470MW光伏跟踪项目
8月8日下午,安泰新能源宣布与亚洲领先的EPC承包商Enter Enginner正式签署470MW跟踪支架太阳能项目协议。该项目位于乌兹别克斯坦,计划将于2023年12月竣工。安泰新能源副总裁王悦、亚太区总经理Arabin Lama与Enter Enginner的代表共同出席了签约仪式。
该项目完工后,预计每年可输送约60160万度清洁电力,减少二氧化碳年排放量60万吨,能够有效推动当地绿色能源的开发与建设,助力其能源结构转型升级,助推“一带一路”绿色发展。此次项目签约,是安泰新能源在中亚地区最大的光伏跟踪项目,也是安泰新能源在海外市场深度开拓的又一里程碑,对安泰新能源未来持续深入地拓展中亚地区具有重要意义。
该项目采用安泰新能源1P独立平单轴回转跟踪系统——驭光-Simple,可实现发电量18.5-24%的提升。驭光-Simple经过顶级风洞实验室CPP的严苛测试,严格按照风洞测试数据设计,能在极端大风、大雪条件下,保证支架运行的稳定性,解决失稳问题,保证电站的安全运营。作为安泰新能源的实力跟踪产品之一,该系统还具有多重优势,备受客户青睐。能够与大尺寸双面组件完美适配并进行大角度跟踪,进一步提升发电效益,降低运营成本。面对项目地地形复杂多样、高低起伏坡度不同,其地形适应性强,具有高适用性和高实用性。
国机集团
苏美达签署菲律宾光伏项目
近日,苏美达股份有限公司所属成套公司和菲律宾阿博蒂斯新能源公司举行签约仪式,签署菲律宾137MWac卡拉特拉瓦光伏项目EPC合同。苏美达总经理、*党**委副书记赵维林,阿博蒂斯新能源公司总裁詹姆斯·阿诺德先生出席签约仪式。
该项目是苏美达成套公司在菲律宾实施属地化经营开展的第5个光伏总包项目,也是苏美达成套公司与阿博蒂斯签署拉瓦格130MWac光伏项目之后的新订单。
该项目坐落于菲律宾西内格罗斯的卡拉特拉瓦市,总计占地143公顷,建成后每年将为当地电网提供2.7亿度电。
中国中铁
中国中铁中标马里首都巴马科市政道路维修项目
近日,中国中铁中海外西非公司成功中标马里首都巴马科市政道路维修项目(第一标段:一区苏迪巴路)。该项目业主为马里国家公路局下属公路维护处,项目全长约6.3km,主要包括土方填挖、底基层、基层、路面以及排水构造物等施工,合同工期8个月。
项目建成后将极大改善苏迪巴路段交通状况,便利当地居民生活,促进区域经济发展。
中鼎国际
中鼎国际签约柬埔寨特区建设项目
近日,中鼎国际成功中标并签约柬埔寨西哈努克经济特区智慧园建设项目,合同金额5569.56万美元,约合人民币4亿元,为中鼎国际继续深耕柬埔寨市场打下坚实的基础。
据悉,柬埔寨西哈努克经济特区总面积达11.13平方公里,是我国首批通过考核确认的境外贸易合作区,是柬埔寨打造“工业发展走廊”的综合性示范经济特区,是“一带一路”中柬合作成果的典型代表。西哈努克经济特区智慧园建设项目规划面积2.344平方公里,项目包含道路桥梁工程、给水工程、雨水及防洪工程、污水工程、供电工程、场地平整工程、配套厂房、智能化设施等。
中国铁建
中铁十四局中标厄瓜多尔排水项目
近日,中铁十四局厄瓜多尔分公司收到厄瓜多尔米拉多铜矿业主发来的中标通知书,中标米拉多铜矿采选项目排土场截排水系统及酸性水库2号沉淀池工程。此次中标是厄瓜多尔市场深耕的又一成果。
该项目中标金额为1804.85万美元,建设主要内容包括:土石方开挖、混凝土结构物、垂直防渗等。