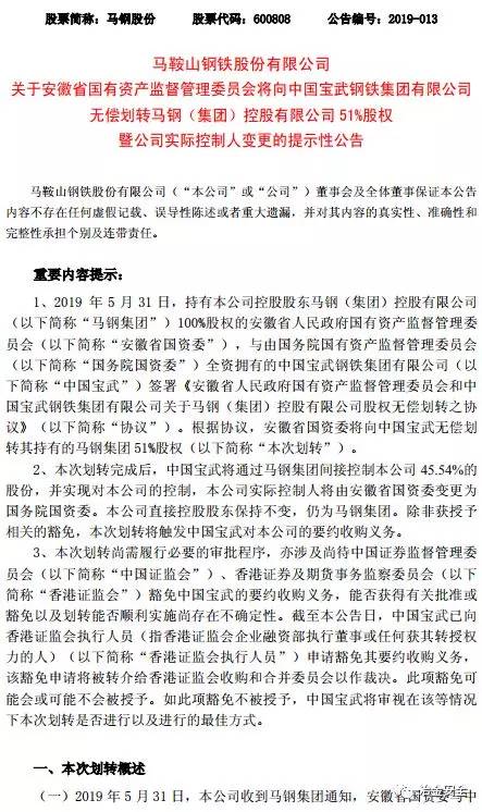
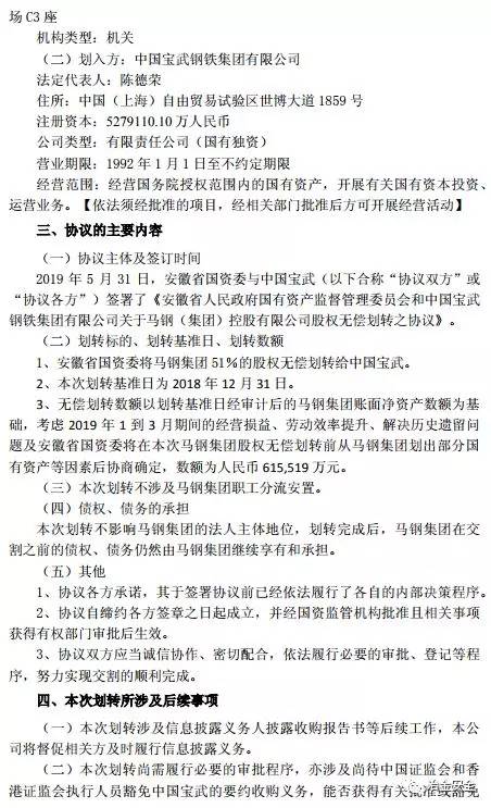
6月2日下午,马钢股份发布公告称,中国宝武对马钢集团实施重组,安徽省国资委将马钢集团51%股权无偿划转至中国宝武。通过本次收购,中国宝武将直接持有马钢集团51%的股权,并通过马钢集团间接控制马钢股份45.54%的股份,并成为马钢股份的间接控股股东,实际控制人将由安徽省国资委变更为国务院国资委。




马钢股份指出,中国宝武与马钢集团重组,一方面将带动马钢实现跨越式发展,壮大安徽省国有经济,促进钢铁及相关产业聚集发展,助推安徽省产业结构转型升级,实现更高质量发展,另一方面将推动中国宝武成为“全球钢铁业的引领者”的远大愿景,进一步打造钢铁领域世界级的技术创新、产业投资和资本运营平台。
同时,本次权益变动有利于促进钢铁及相关产业聚集发展,实现马钢集团更高质量发展,提升安徽省国有经济质量,助推安徽省产业结构转型升级,促进地方经济社会发展。
中国宝武粗钢产量世界第一

2018年中钢协数据显示,中国宝武和马钢集团2018年粗钢产量分别为6742.94万吨和1964.19万吨,合计达到8707.13万吨。

另外,重庆钢铁(601005)的大股东是长寿钢铁(持股23.51%),长寿钢铁的75%的股权持有者是四源合(上海)钢铁产业股权投资基金,而后者的大股东是华宝投资(持股94.34%),而华宝投资由*共中**宝武100%控股。
因此,若和重钢一起纳入统计,按照2018年的口径计算,中国宝武粗钢产量将达到9345万吨、销售收入5530亿元,总资产8357亿元。而世界上目前最大的钢铁集团安赛乐米塔尔2018年年报显示,当年粗钢产量为9250万吨。这样看,中国宝武实际上已经是世界第一大钢铁企业!!
竞争力有待提高
世界钢动态公司(WSD)2018年6月发布了最新一期世界级钢铁企业竞争力排名中,进入世界级钢铁企业竞争力排名的企业总计为35家。其中中国有5家钢企入围,数量上与印度并列第一。
中国入围5家钢企分别是:宝钢(排名第17位);其次是中国台湾中钢(排名第18位),;鞍钢(排名第29位);马鞍山钢铁(排名第31位);沙钢(排名第32位)。整体看,除宝钢外,其余均处于下游水平。

而与之相比的是日本和韩国各有两家入围,浦项、新日铁住金和JFE排名均在前十名,而浦项钢铁更是已经连续9年登顶全球最具竞争力钢铁企业,这显示出日韩两国主要钢铁企业竞争力依然强劲。

世界金属导报认为,虽然中国钢企入围数量不少,但大部分竞争力相对不强,在入围企业中除宝钢外基本还处于下游水平。这反映尽管中国钢企钢产量排名较高,但综合竞争力仍相对较低,中国钢企仍然需要不断提升自身竞争力。
重组料再掀高潮
2016年9月,国务院发布《关于推进钢铁产业兼并重组处置僵尸企业的指导意见》指出,到2025年,中国钢铁产业前十大企业产能集中度将达60%-70%。
据中钢协数据统计,我国79家重点钢企2018年粗钢产量合计70595.06万吨,同比增长6.18%。其中,宝武集团、河钢集团、沙钢集团、鞍钢集团、建龙重工、首钢集团、华菱钢铁、马钢集团、本钢集团、方大钢铁粗钢产量位列前十位,合计产量31963.2万吨。CR10仅为不到40%,距离日本、美国CR1070%以上的水平仍然距离很大。

《中国宝武钢铁集团有限公司发展规划(2016-2021)》中提出,2019-2021年,钢铁产能规模提升至8000万吨至1亿吨规模。在目前钢铁行业不允许新增产能的政策下,兼并重组或是中国宝武提升至1亿吨规模的唯一途径。
马钢会搬迁部分产能到盐城吗?
据去年宝钢股份公告消息,中国宝武钢铁集团与江苏省于2018年11月30日签订战略合作协议。

按照“总体规划、分步实施、产业调整、市场主导”的原则,共同推进中国宝武梅钢区域(含矿区,下同)产业转移和转型发展,争取到2028年底前,钢铁冶炼产能逐步迁出南京市;在盐城市滨海港工业园区布局建设2000万吨级规模的精品钢项目,其中一期项目计划明年启动,产能规模800万至1000万吨,投资500亿元。
相关产能指标除来源于梅钢区域约 700 万吨产能转移外,还需要中国宝武内部协同发展和结构优化带来钢铁产能转移,以及通过其他合法途径取得的钢铁产能指标。

中国宝武董事长陈德荣表示:江苏是充满经济活力的地区,在长三角区域一体化发展中处于重要位置,我们非常看好江苏发展。中国宝武的发展壮大得益于长江,也理当为长江经济带高质量发展贡献应有力量。长江经济带“共抓大保护、不搞大开发”,我们应该承担这个政治责任,造福子孙后代。陈德荣表示,中国宝武是中国钢铁业龙头。作为国有资本投资公司试点企业,中国宝武将会在南京的转型过程中,找到新的产业发展机会;根据区域经济及行业发展规律,苏北未来是承接长三角核心区域先进制造业的最佳区域,布局建设全球最先进的绿色精品钢基地,有利于钢铁产业的转型升级和布局优化,促进苏北地区经济发展。我们将以此次战略合作和相关合作协议签约为契机,抓住机遇,推动产业布局的战略性调整和在苏项目转型发展,切实履行好央企社会责任,为推动江苏高质量发展作出更大贡献。
目前梅钢现有产能700万吨,差额1300万吨。
在今年的十三届全国人大二次会议江苏代表团审议政府工作报告上,盐城市委书记戴源建议:“请国家发改委在钢铁产能布局调整时考虑盐城。宝武集团确定在盐城北端的滨海县建设2000万吨绿色精品钢铁基地,将在南京市区、上海市区的钢铁产能转移到盐城滨海港工业园区,需要有产业定位"。
不过,当时中国宝武还没有重组马钢集团,现在又多了一个选择!宝钢股份宝山基地现有产能1500万吨,马钢集团则具备2000万吨钢配套生产规模,这1300万吨最有可能从这两家长江沿岸的钢企来补充!到底谁会转移搬迁还是各转移一部分?我们拭目以待。
来源:中国证券报、马钢股份公告、宝钢股份公告、不止是钢货等