一、沉淀的基础理论
1.1 概述
沉淀是水处理中最基本的方法之一。它是利用水中悬浮颗粒的可沉降性能,在重力场的作用下产生下沉,已达到固液分离的一种过程。这种工艺简单易行,应用非常广泛,可以是整个水处理过程中的某一工序。
在典型的污水处理场中,沉淀的四种用法:
用于废水的预处理:如沉砂池;
污水进入生物处理构筑物前的初步处理:初沉池;
生物处理后的固液分离:二沉池;
污泥处理阶段的污泥浓缩:污泥浓缩池。
1.2 沉淀的类型
根据水中悬浮颗粒的凝聚性能强弱、浓度的高低以及可沉降颗粒的性质(如密度等),沉淀通常可分为四种不同的类型,如表:

表:沉淀类型
1.3 自由沉降及其理论基础
沉淀法的去除对象:颗粒在10μm以上的可沉固体。当颗粒粒径变小、沉速小、颗粒沉降过程中其周围的扰流流速也小时,可以主要受水的粘滞阻力作用,惯性力可以忽略不计,颗粒运动是出于层流状态。

式中:

Stokes公式说明的问题:
1、颗粒与水的密度差愈大,沉降速率也愈大,颗粒密度大于水密度时,颗粒下沉,颗粒密度小于水密度时,颗粒上浮,二者相等时,颗粒既不上浮也不下沉;
2、水的粘度愈小,沉降速率愈快,成反比关系。因粘度愈水温成反比,故提高水温有利于颗粒的沉降;
3、颗粒直径愈大,沉速愈快,因此随颗粒度的下降,颗粒的沉降速度会迅速降低。实际水处理过程中,水流呈层流状态的情况一般较少,所以一般沉降只能去除d>20μm的颗粒。
1.4 絮凝沉淀
在絮凝剂的作用下,使废水中的胶体和细微悬浮物凝聚成絮凝体,然后予以分离去除的水处理法。
二、沉淀池的种类
2.1 按功能分
按功能分为初次沉淀池、二次沉淀池。
初次沉淀池:简称初沉池,生物处理法中的预处理,去除约30%的BOD5,55%的悬浮物。
二次沉淀池:简称二沉池,生物处理构筑物后,是生物处理工艺的组成部分。
2.2 按水流方向分
沉淀池可分为普通沉淀池和浅层沉淀池两大类。
2.2.1 普通沉淀池
按照水在池内的总体流向,普通沉淀池又有平流式、竖流式和辐流式三种型式:
平流式沉淀池:池型为长方形,一段进水,另一端出水,贮泥斗在池进口;
竖流式:池内水流由下向上,齿形多为圆形,有方形或多角形池,中央进水,池四周出水,贮泥斗在池中央;
辐流式沉淀池:池径较大的圆形池,水流从池中心以辐流形式流向池周,也可从周边流进池中心,贮泥斗在池中央。
2.2.2 浅层沉淀池
浅层沉淀池:根据浅层理论,在沉淀池的沉淀区加斜板或蜂窝斜管,增加了沉降面积、改善了水力条件,以提高水的沉淀效率。
三、各沉淀池的结构形式
沉淀池均包括5个功能区,即进水区、沉淀区、缓冲区、污泥区和出水区。
入流区和出流区是进行配水和集水,使水流均匀地分布在各个过流断面上,为提高容积利用、系数和固体颗粒的沉降提供尽可能稳定的水力条件。
沉降区是可沉颗粒与水分离的区域。
污泥区是泥渣贮存、浓缩和排放的区域。
缓冲层是分隔沉降区和污泥区的水层,防止泥渣受水流冲刷而重新浮起。
以上各部分相互联系,构成一个有机整体,以达到设计要求的处理能力和沉降效率。
3.1 平流沉淀池
池型呈长方形,废水从池的一端流人,水平方向流过池子,从池的另一端流出。在池的进口处底部设贮泥斗,其它部位池底有坡度,倾向贮泥斗。其示意图如下:

平流沉淀池示意图
3.1.1 平流式沉淀池的主要组成部分及作用:
1)进水区
为了使入流的污水能均匀与稳定的进入沉淀池,在污水入口处应设置整流措施。流入装置作用是消能,使废水均匀分布。流入装置是横向潜孔,潜孔均匀地分布在整个宽度上;在潜孔前设挡板,挡板高出水面0.15-0.2m,伸入水下的深度不小于0.2m。也有潜孔横向水平排列的流入装置。入口的整流措施如图2:

2)出水区
出水装置多采用自由堰形式。设置出水堰不仅可控制沉淀池内水面高度,而且对沉淀池内水流的均匀分布有着直接影响。出水堰形式有水平堰、三角堰和梯形堰。目前多采用锯齿形溢流堰,水面宜高于齿高的1/2处。严办材料可采用钢板或UPVC板。

堰前可设置挡板以阻挡漂浮物,或设置浮渣收集和排除装置。挡板高出池内水面0.1~0.15m,浸没在水面下0.3~0.4m,并距出口0.25~0.5m。
出水槽:沉淀池的出水槽沿途接纳出流堰流出的水,故槽内流系属非均匀稳定流,当沿槽长流入流量均匀,且为自由流入,出水槽出口为自由跌落时,其出口处的水深为临界水深。一般可取b=h0=0.9Q0.4。
3)沉淀区
是可沉降颗粒与废水分离的区域,同时使进出水均匀。
4)污泥区

污泥区:排除沉于池底的污泥是使沉淀池工作正常,保证出水水质的一项重要措施。在池的前部设贮泥斗,其中的污泥通过排泥管借1.5-2.0m的静水压力排出池外,池底坡度一般为0.01-0.02。沉降在沉淀池其它部位的污泥通过机械装置集中到贮泥斗中。刮泥设备是桥式行车刮泥机或链带式刮泥机。也可采用多斗式排泥。
5)缓冲层
缓冲层则是分隔沉淀区和污泥区的水层,保证已沉下的颗粒不因水流搅动而再行浮起。
3.1.2 平流沉淀池的特点
对冲击负荷和温度变化适应能力强,施工简单,造价低;
多采用多斗排泥,操作工作量大,采用机械排泥时,机械设备和驱动件均浸于水中,易锈蚀;
适用于地下水较高及地质较差的地区,适用于大、中、小型污水处理厂。
3.2 竖流沉淀池
3.2.1 竖流沉淀池的结构

竖流式沉淀池多呈圆形,也有采用方形和多角形的。直径或边长一般在8m以下,多介于4-7m之间。沉淀池上部呈柱状部分为沉淀区,下部呈截头锥状的部分为污泥区,在二区之间留有缓冲层0.3m。
废水从中心管流入,由下部流出,通过反射板的阻拦向四周分布,然后沿沉淀区的整个断面上升,沉淀后的出水由池四周溢出。流出区设于池周,采用自由堰或三角堰。如果池子的直径大于7m,一般要考虑设辐射式集水槽与池边环形集水槽相通。
3.2.2 竖流沉淀池的特点
排泥方便,占地面积小;
池子深度小,施工困难,对冲击负荷及温度变化的适应能力较差,造价高,池径不宜太大;
适用于水量不大的小型污水处理厂。
3.3 辐流式沉淀池
3.3.1 竖流沉淀池的结构
辐流式沉淀池亦称辐射式沉淀池。池型多呈圆形,小型池子有时亦采用正方形或多角形。池的进、出口布置基本上与竖流池相同,进口在中央,出口在周围。但池径与池深之比,辐流池比竖流池大许多倍。直径一般介于20-30m之间,但变化幅度可为6-60m,最大甚至可达100m,池中心深度约为2.5-5.0m,池周深度则约为1.5-3.0m。水流在池中呈水平方向向四周辐(射)流,由于过水断面面积不断变大,故池中的水流速度从池中心向池四周逐渐减慢。泥斗设在池中央,池底向中心倾斜,污泥通常用刮泥(或吸泥)机械排除。

中心进水周边出水辐流式沉淀池示意图
在池中心处设中心管,污水从池底的进水管进入中心管,在中心管的周围通常用穿孔障板围成入流区,使污水在沉淀池内得以均匀流动。流出区设置于池周,采用三角堰或淹没式溢流孔。为了拦截表面的漂浮物质,在出水堰前设置挡板和浮渣手机排出设备。
3.3.2 辐流沉淀池的特点
多为机械排泥,机械排泥设备复杂,对施工质量要求高;
池内水流速不稳定,沉淀效果较差;
适用于地下水位较高的地区,及大中型污水处理厂。
3.4 斜板(管)沉淀池
斜板(管)沉淀池是根据“浅层沉淀”理论,在沉淀池的沉淀区加斜板或蜂窝斜管,以提高水的沉淀效率的新型沉淀池。是向着理想沉淀池的逼近,其沉淀界限是理想沉淀池,它具有沉淀效率高、停留时间短、占地小等优点。

按水流与沉泥的相对运动方向,斜板(管)沉淀池可分为毅向流、同向流和侧向流三种形式。污水处理中主要采用升流式异向流斜板(管)沉淀池。
四、沉淀池设计

沉淀池设计
五、沉淀池设备选型
主要是平流沉淀池和辐流式沉淀池用到的刮刮吸泥机设备。
吸泥机和刮泥机是排泥设备中最主要的两种设备。排泥设备是在水处理中配合沉淀使用的专用设备,主要用于废水处理过程初沉池、二沉池、浓缩池以及澄清池。排泥设备的形式随工艺的条件与池型结构的不同而有所不同,目前常用的排泥设备通常为平流是沉淀池排泥机和辐流式沉淀池排泥机两大类。
吸泥机是利用压力差收集底泥,刮泥机是利用机械传动收集底泥。
排泥设备的分类如下表:
沉淀池排泥设备分类

沉淀池排泥设备分类
各种吸泥机的详细介绍

各种吸泥机的详细介绍
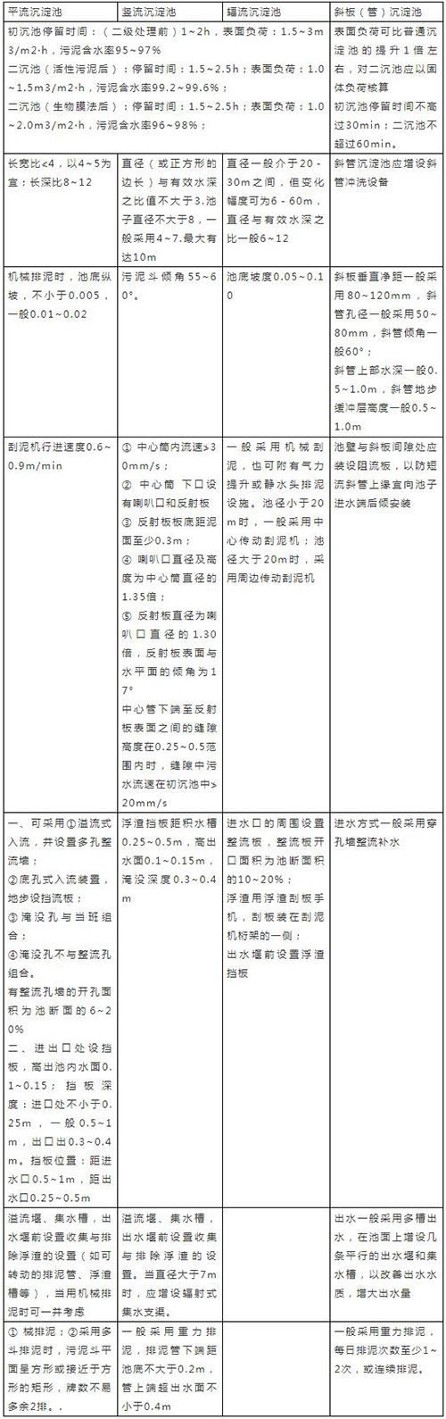
六、各沉淀池综合比较
废水处理中吸、刮泥机的适用范围、特点及优缺点

(来源:环保新课堂)