自动豆浆机采用微电脑控制技术,具有粉碎、加热、煮沸、防溢及缺水保护等功能,实现制浆自动化,是现代生活中做早餐的理想厨房用具。
九阳豆浆机
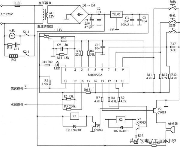
以九阳JYDZ-8型豆浆机为例,该机由电源电路、控制电路、电机、加热管等构成,如图11-2所示。
1.供电与待机控制电路
接通电源,220V市电电压经变压器B降压输出12V交流电压,该电压通过D1~D4桥式整流,再通过C1、C2滤波产生14V直流电压。该14V电压不仅为继电器的线圈和蜂鸣器供电,而且经三端稳压器78L05输出5V电压,经C3、C4滤波后,加到CPU(SH66P20A)的[14]脚,为它供电。CPU获得供电后开始工作,它的[1]脚电位为低电平,5V电压经R15为电源指示灯LED供电,使它发光,同时,CPU的[13]脚输出蜂鸣器驱动信号,经R7限流,再经V2倒相放大后,使蜂鸣器发出“嘀”的一声,表明电路进入待机状态。
2.自动打浆控制电路
杯内有水且在待机状态下,按下启动键,CPU检测到[7]脚由高电平变成低电平后,从[12]脚输出高电平驱动信号,该信号通过R8限流使V3导通,为继电器K2的线圈提供电流,使K2内的触点K2-1吸合,加热管RG得到供电后开始加热。加热约8min后水温超过84℃,温度传感器的阻值减小,为CPU的[2]脚提供的电压升高。CPU将该电压值与内存中存储的温度/电压数据进行比较,判断加热温度达到要求后,控制[12]脚输出低电平控制信号,[11]脚输出高电平控制电压。[12]脚输出的低电平控制信号使V3截止,继电器K2的触点释放,加热管停止加热。[11]脚输出的高电平控制电压经R9限流使驱动管V1导通,继电器K1的线圈中有电流流过,它的触点K1-1吸合,使电机高速旋转,开始打浆。经过4次(每次时间为15秒)打浆后,CPU的[11]脚电位变为低电平,V1截止,电机停转,打浆结束。打浆结束后,CPU的[12]脚再次输出高电平电压,K2的触点吸合,加热管继续加热,一直加热至豆浆第一次沸腾,浆沫上溢,接触防溢电极。此时CPU的[18]脚电位变为低电平,检测到该电平后,CPU的[12]脚就输出低电平电压,使V3截止,停止加热。当浆沫回落,离开防溢电极后,CPU的[18]脚电位又变为高电平,CPU的[12]脚又输出高电平电压,加热管又开始加热,如此反复多次进行防溢延煮,累计15min后CPU的[12]脚输出低电平,停止加热。同时,[13]脚输出脉冲信号,经V2放大后驱动蜂鸣器报警,并且控制[1]脚输出脉冲信号使指示灯闪烁发光,提示用户自动打浆结束。

图11-2 九阳JYDZ-8型豆浆机电路
提示 打浆时电机运转时间由CPU的[16]脚外接的R2、C8(电路中未画出)充电时间常数来决定。 3.手动打浆控制
当需要单独加热时,先按加热键预置加热程序,再按一下启动键,CPU相继检测到[9]、[7]脚为低电平后,控制[12]脚输出高电平控制信号,使V3导通,继电器K2内的触点吸合,加热管单独加热。当再次按加热键后,[9]脚的低电平被CPU检测后控制[12]脚输出低电平电压,使V3截止,停止加热。
当需要单独打浆时,先按电机键预置电机工作次数,再按一下启动键,CPU相继检测到[8]、[7]脚为低电平后,控制[11]脚输出高电平,V1导通,继电器K1的触点吸合,电机开始旋转,执行打浆预置程序,完成打浆后,自动停止。
4.防干烧保护
当杯内无水或水量低于水位线时,由于水位探针接触不到水,CPU的[17]脚电位变为高电平,[13]脚输出报警信号。该信号通过V2放大后使蜂鸣器长鸣报警,机器自动停止加热,防止加热管过热损坏,实现防干烧保护。
5.常见故障检修
(1)不工作,指示灯不亮
不工作,指示灯不亮说明该机没有市电输入、电源电路或微处理器电路异常。该故障的检修流程如图11-3所示。
(2)指示灯亮,但不能加热
指示灯亮,但不加热说明启动键、CPU、加热管或其供电电路异常。该故障的检修流程如图11-4所示。

图11-3 不加热,指示灯不亮故障检修流程

图11-4 指示灯亮,但不加热故障检修流程
(3)能加热,但不打浆
能加热,但不能打浆说明温度检测电路、电机或其供电电路异常。该故障的检修流程如图11-5所示。
(4)加热时有泡沫溢出
加热时有泡沫溢出说明浆沫检测电路、加热管供电电路异常。该故障的检修流程如图11-6所示。
(5)通电后,蜂鸣器就长鸣
通电后蜂鸣器就长鸣说明水位检测电路异常。主要检查水位探针是否锈蚀,接线是否开路;若它们正常,则需要检查CPU。
(6)不加热,直接打浆
不加热,直接打浆说明温度检测电路或CPU异常。若CPU的[2]脚为高电平,则检查温度传感器、分压电阻R14;若为低电平,则说明CPU异常。

图11-5 能加热,但不能打浆故障检修流程

图11-6 加热时有泡沫溢出故障检修流程
美的豆浆机
以美的DG13-DSA型豆浆机为例,该机由电源电路、控制电路、电机、加热管等构成,如图11-7所示。
1.电源电路
接通电源,220V市电电压经C1滤除高频干扰脉冲,再经变压器T1降压输出12V交流电压,该电压通过整流堆B1桥式整流,再通过C2、C3滤波产生12V直流电压。该12V直流电压不仅为继电器K1、K2的线圈供电,而且经三端稳压器Q3(7805)输出5V电压。5V电压通过C14、C4、C15滤波后,加到CPU(ST62T09C6)的[1]脚,为它供电。
市电输入回路的压敏电阻用于市电过压保护,以免市电升高时,导致变压器等元件损坏。
2.微处理器电路
CPU(ST62T09C6)得到供电后,它内部的振荡器与[3]、[4]脚外接的晶振TX和移相电容C7、C8通过振荡产生4MHz的时钟信号。该信号经分频后协调各部位的工作,并作为CPU输出各种控制信号的基准脉冲源。同时,CPU内部的复位电路通过[7]脚对电容C9充电,使[7]脚在开机瞬间产生一个由低电平到高电平变化的复位信号。低电平的复位信号使CPU内的存储器、寄存器等电路清零复位后,[7]脚变为高电平,CPU开始工作。
CPU工作后,从[18]脚输出的高电平控制信号经R9限流使电源指示灯D9发光,从[16]脚输出蜂鸣器驱动信号,使蜂鸣器S发出“嘀”的一声,表明电路进入待机状态。

图11-7 美的DG13-DSA型豆浆机电路
3.打浆控制
杯内有水且在待机状态下,按下启动键,CPU检测到[14]脚由高电平变成低电平后,从[17]、[19]脚输出高电平驱动信号。[19]脚输出的高电平电压经R10使加热指示灯D8发光,表明该机处于加热状态。[17]脚输出的高电平电压通过R3限流使驱动管Q2导通,为继电器K2的线圈提供电流,使K2内的触点吸合,加热管开始加热。当水温达到80℃后,温度传感器的阻值减小,为CPU的[15]脚提供的电压升高。CPU将该电压值与内存中存储的温度/电压数据进行比较,判断加热温度达到要求后,控制[17]脚输出低电平控制信号,[11]脚输出高电平控制电压。[17]脚输出的低电平控制信号使Q2截止,继电器K2的触点释放,加热管停止加热。[11]脚输出的高电平控制电压经R2限流使驱动管Q1导通,继电器K1的线圈中有电流流过,它的触点吸合,使电机高速旋转,开始打浆。打浆需要4次,每次打浆电机运行20s,停10s。当CPU的[11]脚电位变为低电平时,Q1截止,电机停转,打浆结束。打浆结束后,CPU的[17]脚再次输出高电平电压,使K2吸合,加热管继续加热,一直加热至豆浆第一次沸腾,浆沫上溢,接触到防溢电极。此时CPU的[9]脚电位变为低电平,CPU的[17]脚输出低电平电压,使Q2截止,停止加热。当浆沫回落,离开防溢电极后,CPU的[9]脚电位又变为高电平,CPU的[17]脚又输出高电平电压,加热管又开始加热,如此反复多次进行防溢延煮。当打好的豆浆煮熟后CPU的[17]脚输出低电平电压,停止加热,[16]脚输出脉冲信号使蜂鸣器鸣叫2声,提示用户豆浆可以饮用。
4.防干烧保护
当水量不足,测水电极接触不到水,CPU的[8]脚电位变为高电平时,[16]脚就输出报警信号,驱动蜂鸣器长鸣报警,并自动停止加热,防止加热管过热损坏,实现防干烧保护。
5.常见故障检修
(1)不工作,指示灯不亮
不工作,指示灯也不亮说明该机没有市电输入、电源电路或微处理器电路异常。该故障的检修流程如图11-8所示。

图11-8 不加热,指示灯不亮故障检修流程
(2)电源指示灯亮,但不能加热
电源指示灯亮,但不加热说明启动键、CPU、加热管或其供电电路异常。该故障的检修流程如图11-所示。

图11-9 指示灯亮,但不加热故障检修流程
(3)能加热,但不打浆
能加热,但不能打浆说明温度检测电路、电机或其供电电路异常。该故障的检修流程如图11-10所示。
(4)加热时有泡沫溢出
加热时有泡沫溢出说明浆沫检测电路、加热管供电电路异常。该故障的检修流程如图11-11所示。

图11-10 能加热,但不能打浆故障检修流程

图11-11 加热时有泡沫溢出故障检修流程
(5)通电后,蜂鸣器就长鸣
通电后蜂鸣器就长鸣说明水位检测电路异常。主要检查测水电极是否锈蚀,接线是否开路;若它们正常,则需要检查CPU。
(6)不加热,直接打浆
不加热,直接打浆说明温度检测电路或CPU异常。若CPU的[15]脚为高电平,则检查温度传感器、分压电阻R1;若为低电平,则说明CPU异常。