2022年国考笔试越来越近,安徽时代顾邦为大家分享:证监会 期货 基础知识·必备考点!

【必备考点一】期货市场概述
(一)期货交易与现货交易、远期交易的关系
期货交易与现货交易的关系

期货交易与远期交易的关系

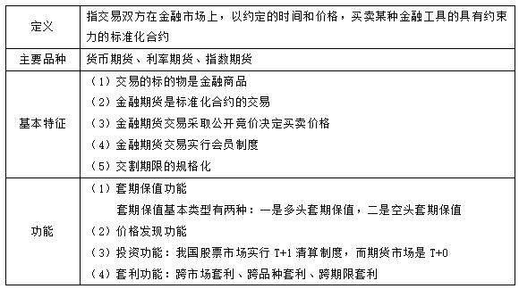
(二)期货交易的基本特征和功能

(三)期货结算基本制度

【通关模拟1·单选题】关于远期交易与期货交易的区别,下列描述错误的是( )。
A. 期货交易的对象是交易所统一制定的标准化期货合约
B. 远期合同缺乏流动性
C. 远期交易最终的履约方式是商品交收
D. 期货交易具有较高的信用风险
【答案】D
【解析】远期现货交易从交易达成到最终完成实物交收,有相当长的一段时间,此间时常会发生各种变化,违约行为因此有可能发生。故选D项。
【通关模拟2·单选题】关于保证金问题,以下表述不正确的是( )。
A.当某期货合约出现涨跌停板的情况,交易保证金比率可以相应提高
B.对同时满足交易所有关调整交易保证金规定的合约,其交易保证金按照规定交易保证金数值中的较小值收取
C.随着合约持仓量的增大,交易所将逐步提高该合约交易保证金比例
D.对期货合约上市运行的不同阶段规定不同的交易保证金比率
【答案】B
【解析】对同时满足交易所有关调整交易保证金规定的合约,其交易保证金按照规定交易保证金数值中的较大值收取。故选B项。
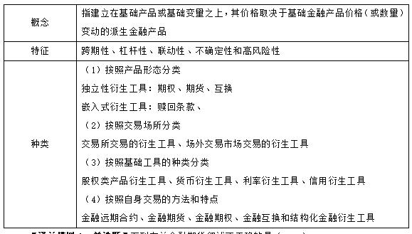
【必备考点二】金融期货与金融衍生品
(一)金融期货的概念

(二)股指期货
1. 股指期货套期保值的种类
多头套期保值:多指持有现金或即将将持有现金的投资者,预计股市上涨,为了控制交易成本而先买入股指期货,锁定将来购入股票的价格水平。在未来有现金投入股市时,再将期货头寸平仓交易。
空头套期保值:是指已经持有股票或者即将将持有股票的投资者,预测股市下跌,为了防止股票组合下跌风险,在期货市场上卖出股指期货的交易行为。
2. 股指期货期现套利的种类
跨期套利:是指同一会员或投资者以赚取差价为目的,在同一期货品种的不同合约月份建立数量相等、方向相反的交易部位,并以对冲或交割方式结束交易的一种操作方式。
跨市套利:指投机者利用同一商品在不同交易所的期货价格的不同,在两个交易所同时买进和卖出期货合约以谋取利润的活动。
跨种套利:是指在买入或卖出某种商品(合约)的同时,卖出或买入相关的另一种商品(合约),当两者的差价收缩或扩大至一定程度时,平仓了结的交易方式。
(三)金融衍生品

【通关模拟1·单选题】下列有关金融期货叙述不正确的是( )。
A. 金融期货必须在有组织的交易所进行集中交易
B. 在世界各国,金融期货交易至少要受到l家以上的监管机构监管,交易品种、交易者行为均须符合监管要求
C. 金融期货交易是非标准化交易
D. 金融期货交易实行保证金制度和每日结算制度
【答案】C
【解析】金融期货是标准化的交易。故选C项。
【通关模拟2·多选题】信用衍生产品是用来转移/对冲信用风险的金融工具,下列属于信用衍生品的是( )。
A. 信用违约互换 B. 总收益互换
C. 成本收益互换 D. 信用价差衍生产品
E. 信用联动票据
【答案】ABDE
【解析】信用衍生产品是用来转移/对冲信用风险的金融工具。信用违约互换、总收益互换、信用价差衍生产品、信用联动票据属于信用衍生品,故选ABDE项。