无领导小组讨论面试,又叫群面。
无领导小组讨论面试官方定义是:面试官不给求职者指定特别的角色,或者只给每个求职者指定一个彼此平等的角色,但都不指定谁是领导,也不指定每个求职者应该坐在哪个位置,而是让所有求职者自行排位、自行组织。
非正式定义是:一个或多个考官,给一个有争论性的题目给多个求职者讨论,最后得出一个结果。考官对大家的讨论过程进行考察,选出表现优秀者(符合岗位要求),淘汰一般者(不符合岗位要求的)。
群面并不可怕,因为你不是面对面试官,而是一群和你平等的求职者。所以要在群面中,你要考虑的是,不是和面试官斗智斗勇,而是如何在众多求职者中脱颖而出。
所以,你不用考虑你是否有工作经验,不用思考如何回答问题,你只需要利用你的优势,去展现你的观点。
因此,要让你自己脱颖而出,提高群面的成功率,你需要做到三点:第一,了解群面的面试问题类型;第二,做好群面角色的应对;第三,了解群面的加分项和减分项。

无领导小组讨论面试类型
首先我们先来了解一下无领导小组面试的类型和考察要点。既然是面试,我们就需要知己知彼,才能百战不殆。
无领导小组讨论面试的类型一般包括五大类,分别是开放式问题、两难问题、多项选择问题、操作性问题和资源争夺问题。

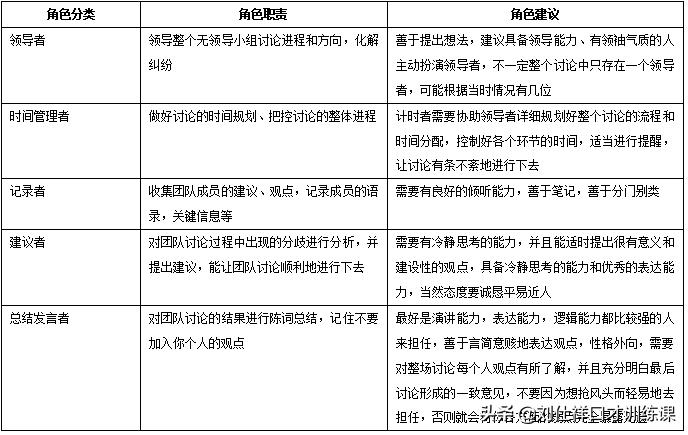
面试角色选择
接下来,是无领导小组的角色选择。一般来说,无领导小组讨论有五个角色,才可以完成一次完整的无领导小组讨论。它们分别是领导者、时间管理者、记录者、建议者、发言人。角色的选择,要根据你的性格、优势等进行选择,最重要的,还是要保证整个团队的整体方案的完成。

每一个角色没有优劣之分,都有它的价值所在。对于一个团队来说,一般只有一个领导者,一个时间管理者,一个总结发言者,但记录者和建议者,可以有多个。因为记录者可以在大家发言的时候将大家提出的想法记录下来,如果大家发言不够精彩自己也可以进行发言。而建议者则需要思维有很创新和新颖之处,才能在这一个角色中变得非常出彩。
总之,求职者可以根据自己的性格、能力以及小组其他成员的特点选择适合自己的角色。

角色应对的原则
角色应对有三个原则,分别是扬长避短,杜绝唐突,围绕岗位。
①扬长避短
很多同学问,性格比较内向,可以在无领导小组讨论中脱颖而出吗?
我的答案是可以的。
你要做的是,学会扬长避短,如何做到呢?
比如,你的表达能力不好,但你的逻辑思维还是不错,那你在这个过程中,你可以做一位建议者。建议者一样是可以出彩的。
但有一点,大家要注意的是,不管你的表达能力好还是差,不管你做的是什么角色,你最终还是要学会表达你的观点的。因为无领导小组讨论最重要的就是通过表达来展现你自己,如果你沉默不语,那和不去参加就没什么区别了。如果你表达不好,你可以静下心来,倾听其他人的表达,然后认真组织你的语言,轮到你发言的时候,做一次精彩的发言,相信这会让你赢得面试官的好感。
②杜绝唐突
唐突怎么理解?比如,你整个过程一言不发,突然在总结发言的时候,表现活跃,这就是唐突。这种反常行为,往往会为你减分。因为面试官会对这种更加关注。
很多教大学生闯关的面试技巧中,都有告诉大家要勇于做一个最后总结陈词的人,因为如果发言出彩,很容易被面试官记住。所以很多人都会抢着来做最后一个发言的人,他们认为这样可以为自己加分。但作为面试官,他们会区分这些人中,哪些人是真材实料,哪些人是伪装。面试官有一个简单的判断方法是,如果一个人全场几乎没有什么突出表现,最后却抢着要总结陈词,他投机取巧的概率就比较大。
另外唐突的表现是刻意表现。有些人为了引起面试官的注意,总在试图当领导者,不停地发言,试图引导大家。但其实他的每次发言都没有价值,对团队的贡献有限。这种人可能是看多了面试技巧,试图刻意表现,但无奈能力有限,所以只能说是哗众取宠。
③围绕岗位
每一种岗位,它的侧重点都不一样。比如,招聘销售岗位,需要考察候选人的表达能力、性格外向性;招聘售后岗位,则需要考察候选人服务意识,他的性格外向与否则不是最重要的考察因素。
你需要根据自己应聘的岗位,了解这个岗位的胜任力要素有哪些,然后在谈论过程多体现你具备这些素质,那你面试成功的概率就很大了。比如你面试的是售后岗位,但是在整个过程中,你没有一点服务意识,虽然你可能发言很精彩,但是这样也会减分的。

群面加分项
加分项有3点:
①在混乱中试图向正确的方向引导讨论
无领导小组讨论一般是意见众多,公说公有理,婆说婆有理。这时候,有些人就会把解决问题的方向带偏,也有可能是领导者把方向带偏。如果你能够发现解决问题的方向偏了,然后试图引导团队成员往正确的方向去走,那你的表现就会加分。就算你最终没有成功把团队带回正确的方向,面试官也会为你这个行为点赞的。
②对别人的方案提出富有创造性的改进点
无领导小组讨论中,每个人都有权利提出自己的观点,但不是每个人的观点都有用。你只有提出富有创造性的改进点,才有可能对团队有大的帮助。提出创造性的改进点,我们可以参照上面所说的三种思维来提出。
比如有一个案例:
一家公司出售太阳能热水器,主要用于军营与户外活动。
每一位销售人员都有一个销售样品,在销售之前,销售人员必须进行样品的清洗,而后送到检修部检修。
检修部只有小王一个人。一般检修时间需要一个小时,但由于销售人员每次清洗的都不是很干净彻底,导致检修部必须临时清洗,使得检修时间要两个小时。一天两位销售人员同时送来一部机器,并且都未能彻底清洗。他们两个小时之后都要去见客户,并且两位客户一样重要。两位销售人员要求不清洗直接进行检修。
问:如果你是小王,你该怎么办?
大部分人的解决思路是:既然只是样品,而且时间紧迫,到时耽误了销售员去见客户的时间,那就麻烦,所以小王应该同意销售人员的要求。
这时,你该如何提出创造性的改进点呢?
你可以采用逆向思维,考虑到公司的用户方针是“用户至上,质量第一”,所以小王必须严格按要求来清洗样品,这样是对用户负责。
你也可以往岗位职责上说,如果小王不按岗位职责办事,那就是违规。以上,都是富有创造性的改进点。
③仔细倾听别人的想法或意见并给予反馈
这点很容易理解,因为如果你要团队合作,那你就必须倾听每个人的观点,最好你能够用笔记下每个人说话的要点。好记性不如烂笔头,然后在你发言的时候,最好能够对一部分人的发言提及一点,这样面试官就觉得你是很认真的。
群面减分项
①发言无重点
发言无重点的意思是没有结论。所以,在你发言的时候,你可以首先提出一个观点,再针对你的观点进行论述,这样你就可以逻辑清晰地发表你的观点了。
②坚持自己观点,对团队无帮助
这句话的意思是,很多时候,你提出的观点是存在明显的逻辑错误的,但是你比较固执,这样对团队毫无帮助,而且在别人提出来后,你也很抗拒,这种行为是减分的。
③打断别人的发言
很多人只要不同意别人的发言,或者觉得别人的观点是错误的,就急于去纠正,完全没有等别人说完就抢词,那这种行为是很不礼貌的。不管怎样,都让别人先说完,再发表你的观点最好。
我相信,只要你能按照以上的方法和技巧准备无领导小组讨论面试,你一定可以在群面中脱颖而出,成为被录用的那个人。
点击我的头像关注我,然后私信我,我送你一套快速提升逻辑和沟通能力的资料。