泡沫比例混合装置及泡沫产生器属于 泡沫灭火系统 的重要组成部分;考点主要在于 对比例混合装置及产生器的种类区分和选择 ;历年考试占比在 2分 左右。
一: 泡沫比例混合装置
1.平衡式比例混合装置
由单独的泡沫液泵按设定的压差向压力水流中注入泡沫液,并通过平衡阀、孔板或文丘里管(或孔板和文丘里管的结合),能在一定的水流压力或流量范围内自动控制混合比的比例混合装置。


2.机械泵入式比例混合装置
由叶片式或涡轮式等水轮机通过联轴节与泡沫液泵连接成一体,经泡沫消防水泵供给的压力水驱动水轮机,使泡沫液泵向水轮机后的泡沫消防水管道按设定比例注入泡沫液的比例混合装置。


3. 泵直接注入式比例混合流程
泡沫液泵直接向系统水流中按设定比例注入泡沫液的比例混合流程。
4.囊式压力比例混合装置
压力水借助于孔板或文丘里管将泡沫液从密闭储罐胶囊内排出,并按比例与水混合的装置。

5. 管线式比例混合器
安装在通向泡沫产生器供水管线上的文丘里管装置。



6. 适应场所和设置有关要求


二:泡沫产生器
1.低倍数泡沫产生器


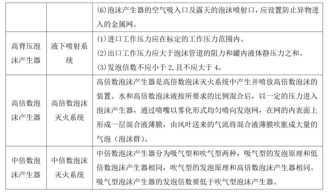
2.高背压泡沫产生器

3.高倍数泡沫产生器


4.中倍数泡沫产生器



习题时间
1.下列有关泡沫比例混合装置,设置场所描述,不正确的是( )。
A.全淹没高倍数泡沫灭火系统或局部应用中倍数、高倍数泡沫灭火系统可采用平衡式比例混合装置
B.单罐容量不小于5000 m³的固定顶储罐、外浮顶储罐、内浮顶储罐可采用机械泵入式比例混合装置
C.平衡式比例混合装置应用于各分区泡沫混合液流量相等或相近的泡沫-水喷淋系统
D.保护油浸变压器的泡沫喷雾系统可采用囊式压力比例混合装置
【 答案】C
【解析】根据《消防安全技术实务》(2021年版),P485 (一)泡沫比例混合器(装置)的选择(1)固定式系统应选用平衡式比例混合装置、机械泵入式比例混合装置、囊式 压力比例混合装置或泵直接注入式比例混合流程,混合比类型应与所选泡沫液一致 且混合比不得小于额定值。(2)单罐容量不小于5000 m³的固定顶储罐、外浮顶储罐、内浮顶储罐,应选 择平衡式或机械泵入式比例混合装置。故B正确。(3)全淹没高倍数泡沫灭火系统或局部应用中倍数、高倍数泡沫灭火系统,应选用机械泵入式、平衡式或囊式压力比例混合装置。故A正确。(4)各分区泡沫混合液流量相等或相近的泡沫-水喷淋系统宜采用泵直接注入式比例混合流程。故C错误。(5)保护油浸变压器的泡沫喷雾系统,可选用囊式压力比例混合装置。故D正确。故选C。
2.下列关于泡沫产生器设置要求的描述中,不正确的是( )。
A.低倍数泡沫产生器,泡沫产生器进口的工作压力应为其额定值±0.1MPa
B.高背压泡沫产生器,出口工作压力应大于泡沫管道的阻力和罐内液体静压力之和
C.高倍数泡沫产生器,通过喷嘴以雾化形式均匀喷向发泡网,在网的内表面上形成一层混合液薄膜,由风叶送来的气流将混合液薄膜吹胀成大量的气泡
D.中倍数泡沫产生器,吸气型泡沫产生器的发泡倍数要高于吹气型泡沫产生器
【答案】D
【解析】根据《消防安全技术实务》(2021年版),P486~487 低倍数泡沫产生器(5)泡沫产生器进口的工作压力应为其额定值±0.1MPa。故A正确。高背压泡沫产生器(2)出口工作压力应大于泡沫管道的阻力和罐内液体静压力之和。故B正确。高倍数泡沫产生器,高倍数泡沫产生器是高倍数泡沫灭火系统中产生并喷放高倍数泡沫的装置。水和高倍数泡沫液按所要求的比例混合后,以一定的压力进入泡沫产生器,通过喷嘴以雾化形式均匀喷向发泡网,在网的内表面上形成一层混合液薄膜,由风叶送来的气流将混合液薄膜吹胀成大量的气泡(泡沫群)。故C正确。中倍数泡沫产生器分为吸气型和吹气型两种,吸气型的发泡原理和低倍数泡沫产生器相同,吹气型的发泡原理和高倍数泡沫产生器相同。吸气型泡沫产生器的发泡倍数要低于吹气型泡沫产生器。故D错误。故选D。