





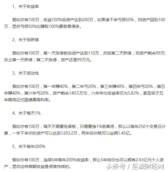
然后挖掘白马大蓝筹,长期持有一辈子,后者如今越来越流行,因为这就是个看脸和feel的年代。而父母在这件事情往往是坚定不移的“量化投资者”,他们限定了本地户口、经济宽绰、父母健康、人品良好、有住房(大于100平米无*款贷**)、离婚丧偶直接OUT等等的一系列指标。
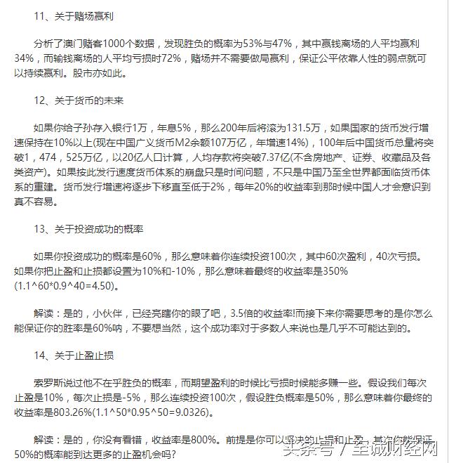
然后赋予不同的权重,当满足条件的时候便会积极的要求执行交易。至于那种方式能够幸福呐?见仁见智吧。唯一的区别量化可以高频交易,结婚这件事最好就一次。“不亏、稳健、持续、长期”就是王道,人生就是个复利的过程,最后能得到什么,取决于之前积累了什么。