接到同场的一台HP 440 G2笔记本电脑,同行描述,电脑插电不开机, 送到我处,让帮忙维修。
拆机,主板版号LA-B181P,外观检查,没有发现异常。

主板版号

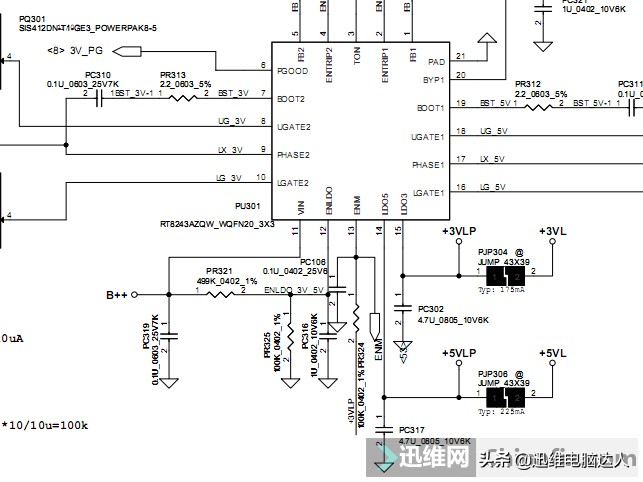
测量主供电和各电感没有明显的短路,插电量主供电有19V,测待机电压3V 5V没有,没有待机电压就测试待机芯片的条件。

电路图
待机芯片的条件11 12 13 14 15必须要是高电平才满足芯片发出3V 5V,实测发现只有13脚是低电平,13脚是芯片的开启电压,低电平肯定不行!看图纸+3VLP经过一个100k的电阻连到芯片的13脚,测量电阻电压一边有3V另一边连芯片里的没有电压,量阻值没有,有短路,问题找到了。

无阻值,有短路
3V经过100k的电阻就没有电压了,怀疑是电阻的问题,先找电阻换上去, 通电量电压涛声依旧! 难道是芯片坏了吗?由于手里没有同型号的芯片,就到伟大的迅维网chinafix.com查找代用的芯片,一搜一大片,有的说把PR324换个小的电阻也可以,但是直接换了1K的也不行。
再看了看图纸,原来3V 经过100K电阻改了名字为ENM。

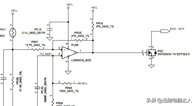
PR324另一端改名ENM到了PQ7,ENM被PQ7威胁了,而PQ7又被PU2的5脚 6脚控制了,一物降一物!任凭你有72变,也逃不过我的五指山!

仔细看了PU2的结构,发现原来是比较器!马上拿起跟我“征战”多年的数字万用表测量PU2的5脚有4.36V 6脚有2.5V。

按图纸分析PU2的5脚4.36V是错的 5脚是+5VL经过分压得出的电压应该是不到2V,现在测量得到是4.36V 肯定是分压出错了。

比较器是啥?
要想ENM为高电平PQ7的2脚必须是低电平,要想PQ7的2脚为低电平 PU2的5脚必须低于PU2的6脚的电压,比较器就是这么计较的,大你一点就是输出高低电平!
但把4个电阻拆下来测量全部电阻都正常的,你不分压我就逼着你分压!把PR26拆了不要,PR27另一脚直接接地。

再次通电,完美亮机,故障排除,维修到此结束!

本案例由迅维学员(DNFX)原创提供,未经允许不得转载!